WARNING:
JavaScript is turned OFF. None of the links on this concept map will
work until it is reactivated.
If you need help turning JavaScript On, click here.
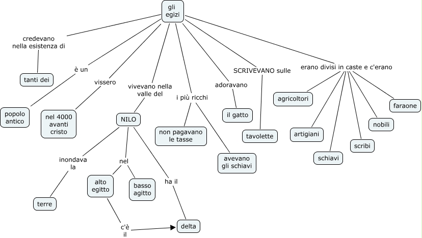
Questa Cmap, creata con IHMC CmapTools, contiene informazioni relative a: egizi_francesco, gli egizi credevano nella esistenza di tanti dei, NILO nel basso agitto, gli egizi erano divisi in caste e c'erano faraone, gli egizi adoravano il gatto, NILO nel alto egitto, gli egizi vivevano nella valle del NILO, gli egizi erano divisi in caste e c'erano scribi, NILO ha il delta, gli egizi i più ricchi avevano gli schiavi, gli egizi erano divisi in caste e c'erano agricoltori, gli egizi vissero nel 4000 avanti cristo, gli egizi è un popolo antico, alto egitto c'è il delta, gli egizi i più ricchi non pagavano le tasse, NILO inondava la terre, gli egizi erano divisi in caste e c'erano artigiani, gli egizi erano divisi in caste e c'erano schiavi, gli egizi erano divisi in caste e c'erano nobili, gli egizi SCRIVEVANO sulle tavolette