WARNING:
JavaScript is turned OFF. None of the links on this concept map will
work until it is reactivated.
If you need help turning JavaScript On, click here.
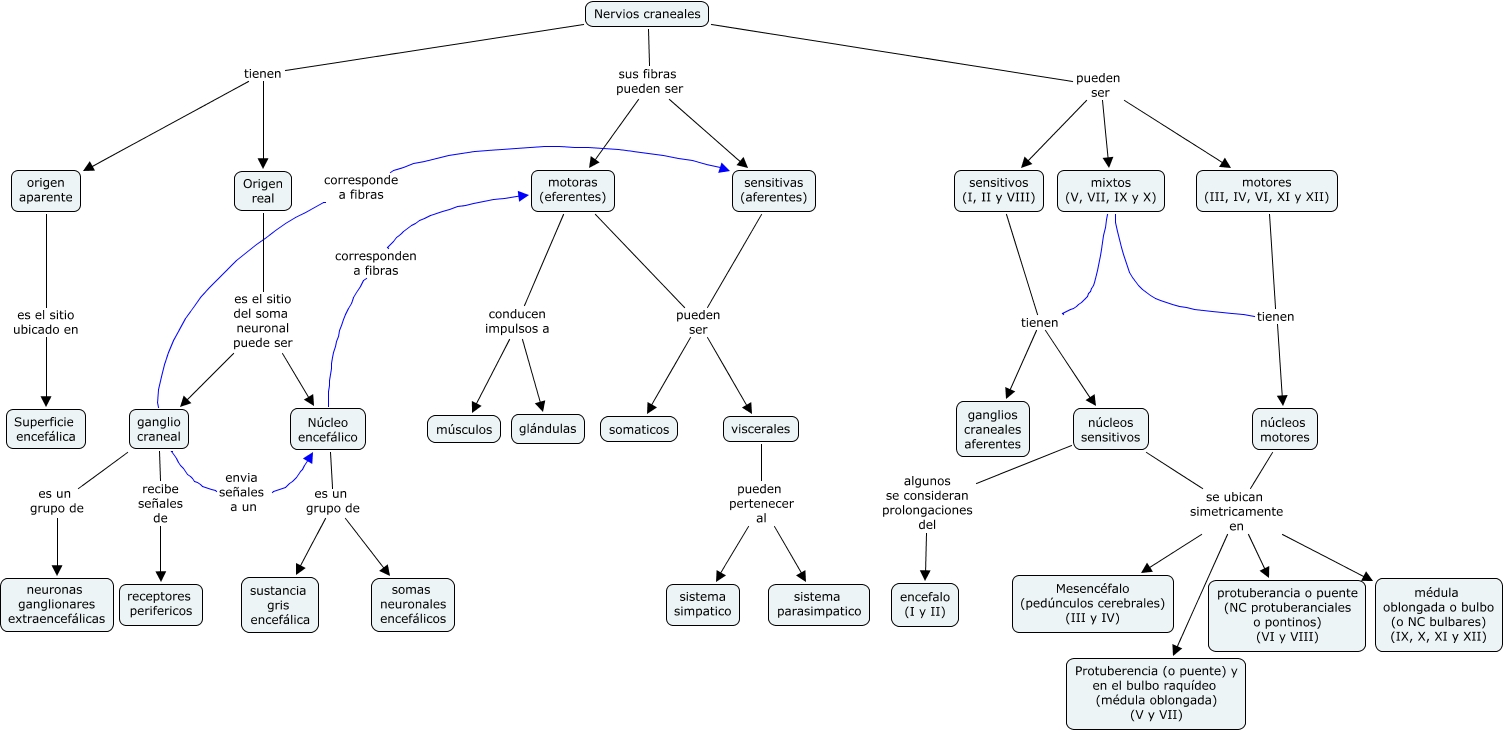
Este Cmap, tiene información relacionada con: Los nervios craneales y su clasificación, sensitivas (aferentes) pueden ser somaticos, ganglio craneal corresponde a fibras sensitivas (aferentes), sensitivos (I, II y VIII) tienen núcleos sensitivos, motoras (eferentes) pueden ser viscerales, Nervios craneales sus fibras pueden ser motoras (eferentes), Núcleo encefálico es un grupo de somas neuronales encefálicos, motores (III, IV, VI, XI y XII) tienen núcleos motores, núcleos motores se ubican simetricamente en Mesencéfalo (pedúnculos cerebrales) (III y IV), núcleos sensitivos se ubican simetricamente en Mesencéfalo (pedúnculos cerebrales) (III y IV), ganglio craneal es un grupo de neuronas ganglionares extraencefálicas, Nervios craneales pueden ser motores (III, IV, VI, XI y XII), motoras (eferentes) pueden ser somaticos, motoras (eferentes) conducen impulsos a músculos, Nervios craneales tienen Origen real, motoras (eferentes) conducen impulsos a glándulas, ganglio craneal envia señales a un Núcleo encefálico, viscerales pueden pertenecer al sistema simpatico, Núcleo encefálico es un grupo de sustancia gris encefálica, mixtos (V, VII, IX y X) tienen ganglios craneales aferentes, ganglio craneal recibe señales de receptores perifericos