WARNING:
JavaScript is turned OFF. None of the links on this concept map will
work until it is reactivated.
If you need help turning JavaScript On, click here.
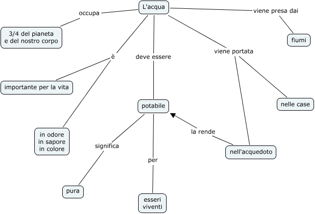
Questa Cmap, creata con IHMC CmapTools, contiene informazioni relative a: L'acqua Dhimitri, L'acqua viene portata nell'acquedoto, potabile significa pura, L'acqua viene portata nelle case, L'acqua è importante per la vita, L'acqua deve essere potabile, potabile per esseri viventi, L'acqua è in odore in sapore in colore, L'acqua occupa 3/4 del pianeta e del nostro corpo, nell'acquedoto la rende potabile, L'acqua viene presa dai fiumi