WARNING:
JavaScript is turned OFF. None of the links on this concept map will
work until it is reactivated.
If you need help turning JavaScript On, click here.
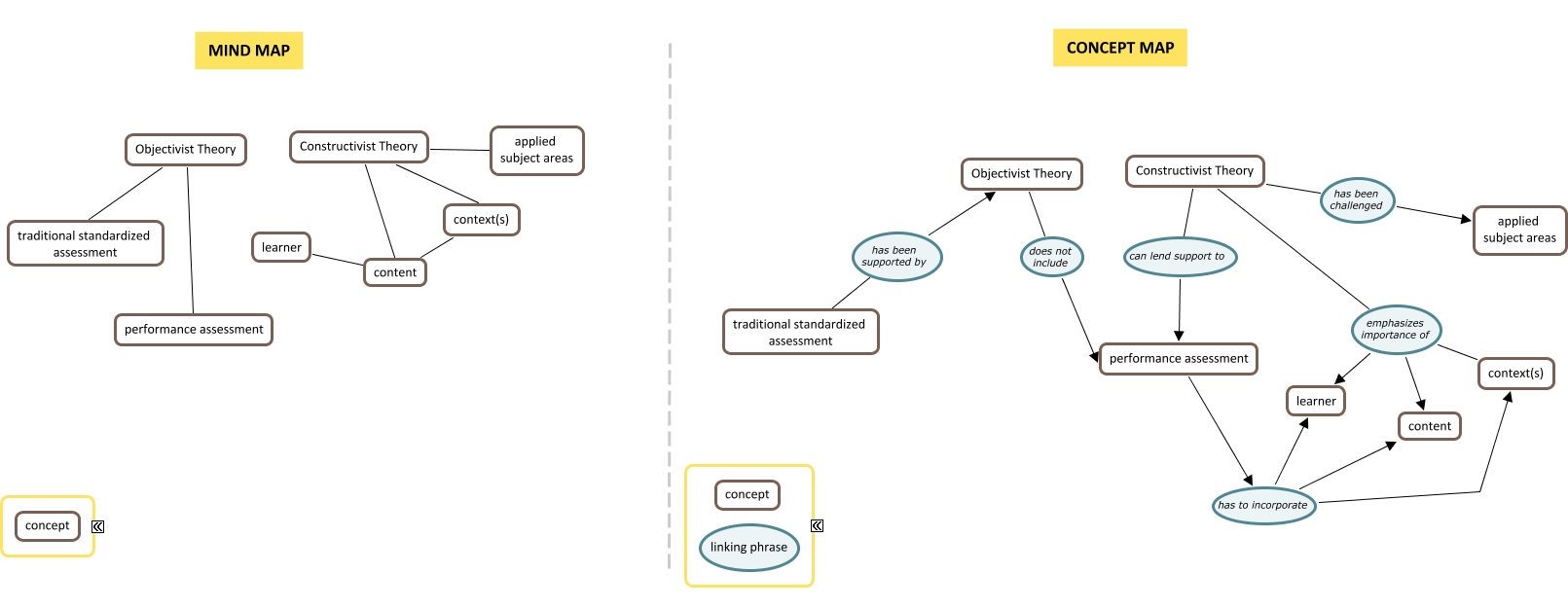
This Concept Map, created with IHMC CmapTools, has information related to: MindMap_v_ConceptMap, Constructivist Theory has been challenged applied subject areas, Constructivist Theory emphasizes importance of content, performance assessment has to incorporate context(s), Constructivist Theory can lend support to performance assessment, Constructivist Theory emphasizes importance of learner, content context(s), Constructivist Theory context(s),, Constructivist Theory emphasizes importance of context(s), Objectivist Theory does not include performance assessment, performance assessment has to incorporate learner, Objectivist Theory performance assessment, Constructivist Theory applied subject areas, performance assessment has to incorporate content, Constructivist Theory content, learner content, traditional standardized assessment has been supported by Objectivist Theory, traditional standardized assessment Objectivist Theory