WARNING:
JavaScript is turned OFF. None of the links on this concept map will
work until it is reactivated.
If you need help turning JavaScript On, click here.
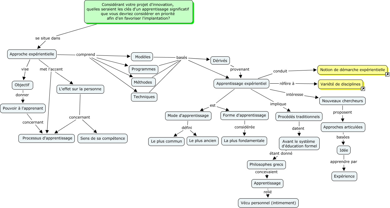
Cette carte de concepts créée avec IHMC CmapTools traite de: Clés d'un apprentisage significatif Volet2Travail1, Considérant votre projet d'innovation, quelles seraient les clés d'un apprentissage significatif que vous devriez considérer en priorité afin d'en favoriser l'implantation? se situe dans Approche expérientielle, Mode d'apprentissage défini Le plus ancien, L'effet sur la personne concernant Processus d'apprentissage, Approche expérientielle comprend Techniques, Apprentissage expérientiel conduit Notion de démarche expérientielle, Pouvoir à l'apprenant concernant Processus d'apprentissage, Apprentissage expérientiel implique Procédés traditionnels, Objectif donner Pouvoir à l'apprenant, Méthodes basés Dérivés, Dérivés provenant Apprentissage expérientiel, Apprentissage expérientiel est Mode d'apprentissage, Apprentissage expérientiel intéresse Nouveaux chercheurs, Procédés traditionnels datent Avant le système d'éducation formel, Mode d'apprentissage défini Le plus commun, L'effet sur la personne concernant Sens de sa compétence, Modèles basés Apprentissage expérientiel, Programmes basés Dérivés, Apprentissage expérientiel réfère à Variété de disciplines, Techniques basés Dérivés, Forme d'apprentissage considérée La plus fondamentale