WARNING:
JavaScript is turned OFF. None of the links on this concept map will
work until it is reactivated.
If you need help turning JavaScript On, click here.
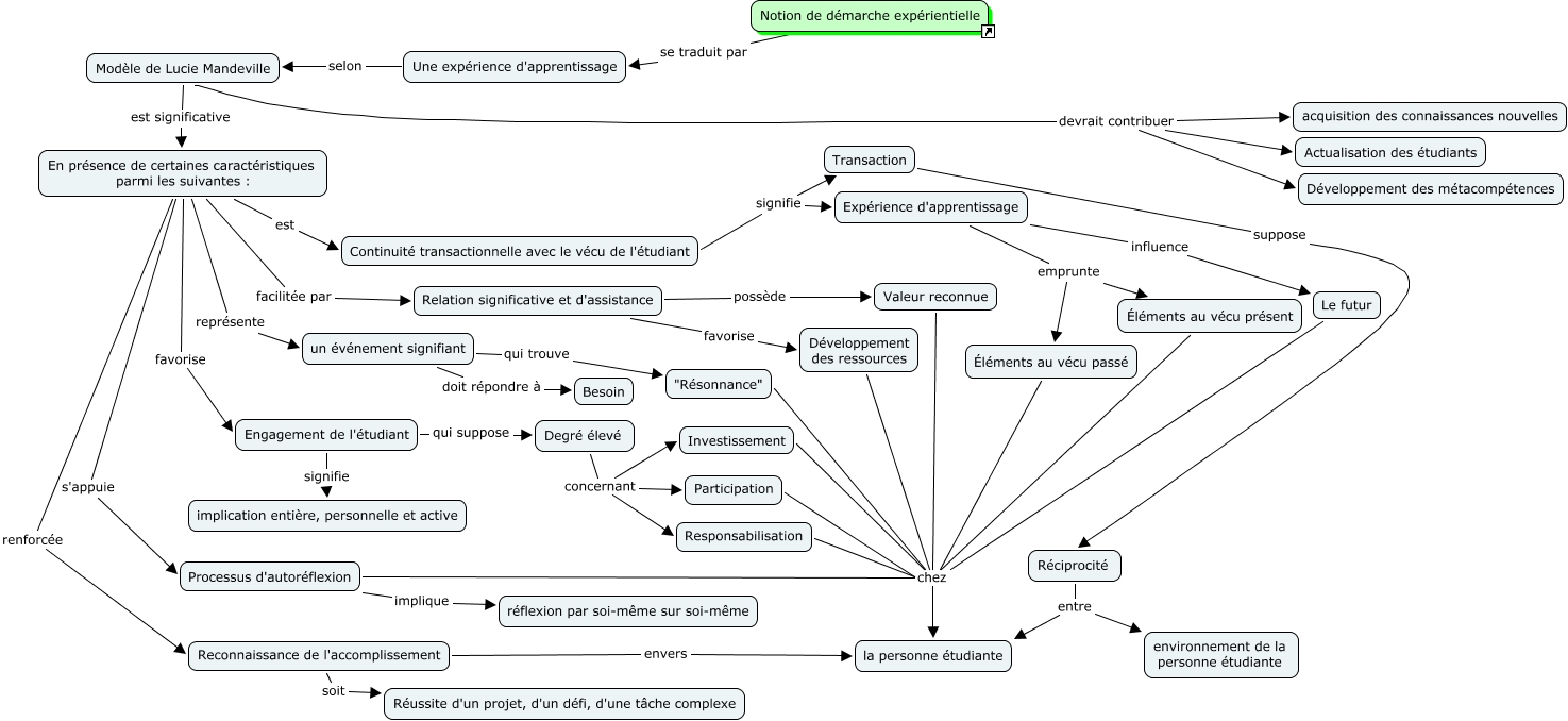
Cette carte de concepts créée avec IHMC CmapTools traite de: Démarche expérientielle, Degré élevé concernant Participation, En présence de certaines caractéristiques parmi les suivantes : facilitée par Relation significative et d'assistance, "Résonnance" chez la personne étudiante, Engagement de l'étudiant signifie implication entière, personnelle et active, En présence de certaines caractéristiques parmi les suivantes : renforcée Reconnaissance de l'accomplissement, Éléments au vécu passé chez la personne étudiante, Participation chez la personne étudiante, Modèle de Lucie Mandeville devrait contribuer Développement des métacompétences, Degré élevé concernant Investissement, En présence de certaines caractéristiques parmi les suivantes : représente un événement signifiant, Éléments au vécu présent chez la personne étudiante, Processus d'autoréflexion implique réflexion par soi-même sur soi-même, Le futur chez la personne étudiante, Une expérience d'apprentissage selon Modèle de Lucie Mandeville, En présence de certaines caractéristiques parmi les suivantes : favorise Engagement de l'étudiant, Réciprocité entre la personne étudiante, En présence de certaines caractéristiques parmi les suivantes : s'appuie Processus d'autoréflexion, Transaction suppose Réciprocité, Modèle de Lucie Mandeville est significative En présence de certaines caractéristiques parmi les suivantes :, Degré élevé concernant Responsabilisation