WARNING:
JavaScript is turned OFF. None of the links on this concept map will
work until it is reactivated.
If you need help turning JavaScript On, click here.
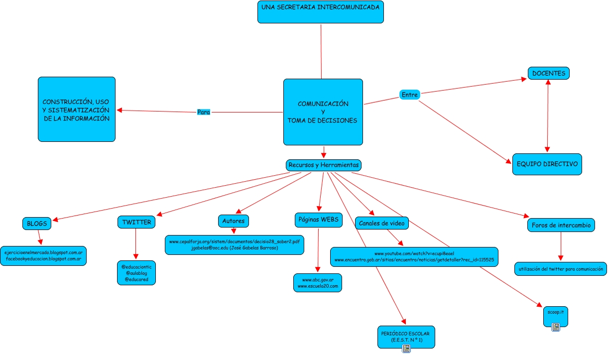
This Concept Map, created with IHMC CmapTools, has information related to: ple examen final paola, Canales de video ???? www.youtube.com/watch?v=ecupi8eael www.encuentro.gob.ar/sitios/encuentro/noticias/getdetaller?rec_id=115525, COMUNICACIÓN Y TOMA DE DECISIONES Recursos y Herramientas Autores, COMUNICACIÓN Y TOMA DE DECISIONES Recursos y Herramientas TWITTER, COMUNICACIÓN Y TOMA DE DECISIONES Entre EQUIPO DIRECTIVO, COMUNICACIÓN Y TOMA DE DECISIONES Para CONSTRUCCIÓN, USO Y SISTEMATIZACIÓN DE LA INFORMACIÓN, UNA SECRETARIA INTERCOMUNICADA ???? COMUNICACIÓN Y TOMA DE DECISIONES, Páginas WEBS ???? www.abc.gov.ar www.escuela20.com, Autores ???? www.cepalforja.org/sistem/documentos/decisio28_saber2.pdf jgabelas@ooc.edu (José Gabelas Barroso), COMUNICACIÓN Y TOMA DE DECISIONES Recursos y Herramientas Canales de video, TWITTER ???? @educaciontic @aulablog @educared, COMUNICACIÓN Y TOMA DE DECISIONES Recursos y Herramientas PERIÓDICO ESCOLAR (E.E.S.T. N º 1), COMUNICACIÓN Y TOMA DE DECISIONES Recursos y Herramientas BLOGS, COMUNICACIÓN Y TOMA DE DECISIONES Recursos y Herramientas scoop.it, COMUNICACIÓN Y TOMA DE DECISIONES Entre DOCENTES, COMUNICACIÓN Y TOMA DE DECISIONES Recursos y Herramientas Páginas WEBS, DOCENTES ???? EQUIPO DIRECTIVO, COMUNICACIÓN Y TOMA DE DECISIONES Recursos y Herramientas Foros de intercambio, Foros de intercambio ???? utilización del twitter para comunicación, BLOGS ???? ejercicioenelmercado.blogspot.com.ar facebookyeducacion.blogspot.com.ar