WARNING:
JavaScript is turned OFF. None of the links on this concept map will
work until it is reactivated.
If you need help turning JavaScript On, click here.
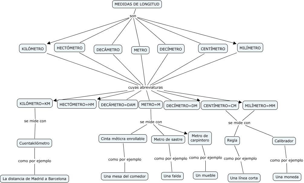
Este Cmap, tiene información relacionada con: MEDIDAS DE LONGITUD (Sergio), DECÁMETRO cuyas abreviaturas MILÍMETRO=MM, MILÍMETRO cuyas abreviaturas HECTÓMETRO=HM, DECÍMETRO cuyas abreviaturas DECÁMETRO=DAM, DECÁMETRO cuyas abreviaturas CENTÍMETRO=CM, MILÍMETRO cuyas abreviaturas MILÍMETRO=MM, HECTÓMETRO cuyas abreviaturas HECTÓMETRO=HM, KILÓMETRO cuyas abreviaturas DECÍMETRO=DM, DECÍMETRO cuyas abreviaturas HECTÓMETRO=HM, METRO=M se mide con Metro de carpintero, MEDIDAS DE LONGITUD son HECTÓMETRO, MILÍMETRO cuyas abreviaturas METRO=M, CENTÍMETRO cuyas abreviaturas DECÍMETRO=DM, HECTÓMETRO cuyas abreviaturas MILÍMETRO=MM, HECTÓMETRO cuyas abreviaturas DECÍMETRO=DM, METRO cuyas abreviaturas DECÁMETRO=DAM, MEDIDAS DE LONGITUD son KILÓMETRO, MEDIDAS DE LONGITUD son CENTÍMETRO, DECÍMETRO cuyas abreviaturas METRO=M, MEDIDAS DE LONGITUD son DECÍMETRO, CENTÍMETRO cuyas abreviaturas MILÍMETRO=MM