WARNING:
JavaScript is turned OFF. None of the links on this concept map will
work until it is reactivated.
If you need help turning JavaScript On, click here.
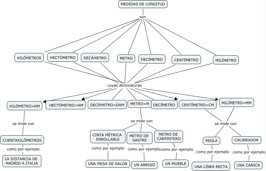
Este Cmap, tiene información relacionada con: MEDIDAS DE LONGITUD(Carlos), KILÓMETROS cuyas abreviaturas CENTÍMETRO=CM, CENTÍMETRO cuyas abreviaturas KILÓMETRO=KM, KILÓMETROS cuyas abreviaturas DECÁMETRO=DAM, MILÍMETRO=MM se mide con CALIBRADOR, DECÍMETRO cuyas abreviaturas DECÁMETRO=DAM, METRO cuyas abreviaturas METRO=M, MEDIDAS DE LONGITUD son CENTÍMETRO, DECÍMETRO cuyas abreviaturas DECÍMETRO, MEDIDAS DE LONGITUD son DECÍMETRO, METRO cuyas abreviaturas DECÁMETRO=DAM, HECTÓMETRO cuyas abreviaturas DECÁMETRO=DAM, MILÍMETRO cuyas abreviaturas DECÁMETRO=DAM, METRO DE CARPINTERO como por ejemplo UN MUEBLE, DECÁMETRO cuyas abreviaturas CENTÍMETRO=CM, METRO cuyas abreviaturas CENTÍMETRO=CM, MILÍMETRO cuyas abreviaturas HECTÓMETRO=HM, MILÍMETRO=MM se mide con REGLA, KILÓMETROS cuyas abreviaturas METRO=M, CENTÍMETRO cuyas abreviaturas CENTÍMETRO=CM, KILÓMETROS cuyas abreviaturas DECÍMETRO