WARNING:
JavaScript is turned OFF. None of the links on this concept map will
work until it is reactivated.
If you need help turning JavaScript On, click here.
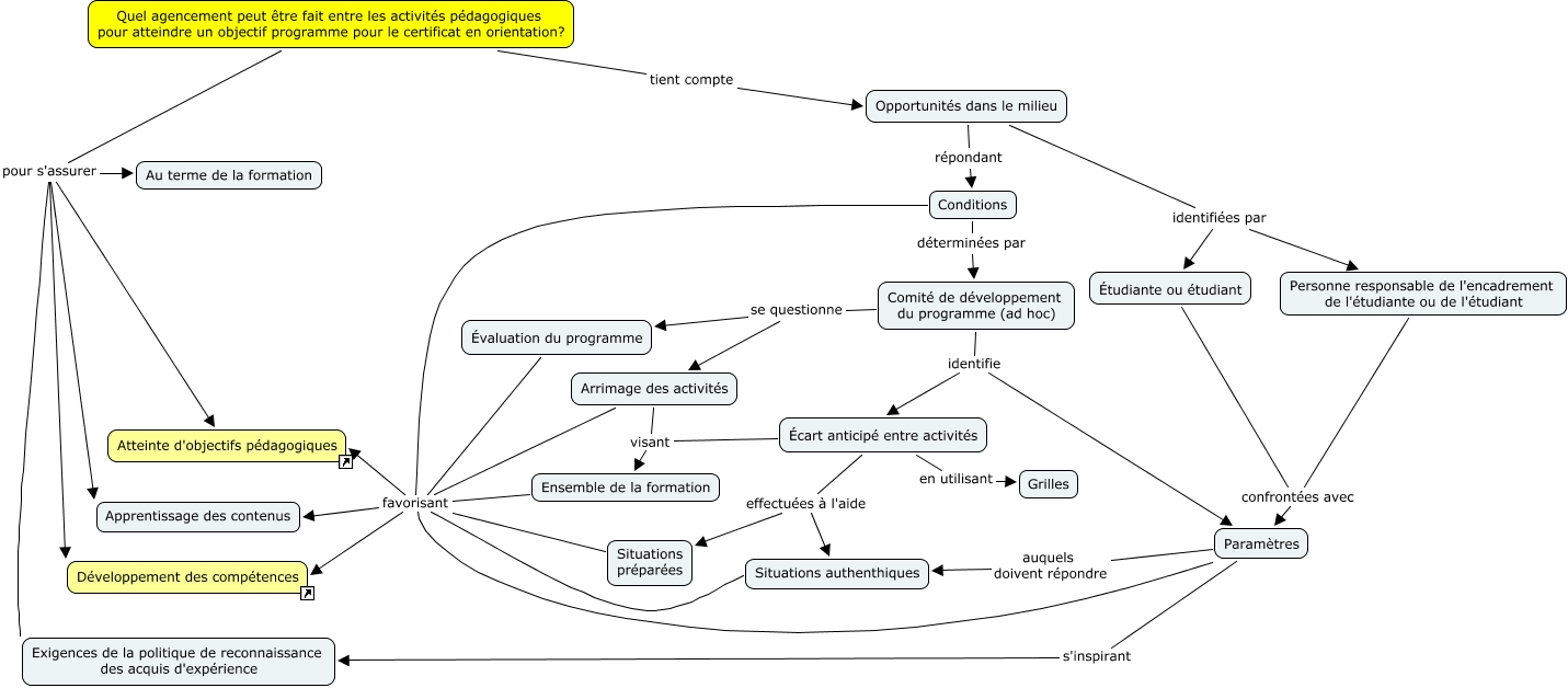
Cette carte de concepts créée avec IHMC CmapTools traite de: Agencement activités, Ensemble de la formation favorisant Apprentissage des contenus, Paramètres auquels doivent répondre Situations authenthiques, Situations authenthiques favorisant Développement des compétences, Situations préparées favorisant Atteinte d'objectifs pédagogiques, Évaluation du programme favorisant Apprentissage des contenus, Opportunités dans le milieu identifiées par Personne responsable de l'encadrement de l'étudiante ou de l'étudiant, Arrimage des activités visant Ensemble de la formation, Quel agencement peut être fait entre les activités pédagogiques pour atteindre un objectif programme pour le certificat en orientation? pour s'assurer Apprentissage des contenus, Conditions favorisant Apprentissage des contenus, Paramètres favorisant Développement des compétences, Exigences de la politique de reconnaissance des acquis d'expérience pour s'assurer Atteinte d'objectifs pédagogiques, Comité de développement du programme (ad hoc) se questionne Arrimage des activités, Évaluation du programme favorisant Développement des compétences, Opportunités dans le milieu identifiées par Étudiante ou étudiant, Exigences de la politique de reconnaissance des acquis d'expérience pour s'assurer Au terme de la formation, Écart anticipé entre activités visant Ensemble de la formation, Conditions favorisant Atteinte d'objectifs pédagogiques, Comité de développement du programme (ad hoc) identifie Écart anticipé entre activités, Opportunités dans le milieu répondant Conditions, Situations authenthiques favorisant Apprentissage des contenus