WARNING:
JavaScript is turned OFF. None of the links on this concept map will
work until it is reactivated.
If you need help turning JavaScript On, click here.
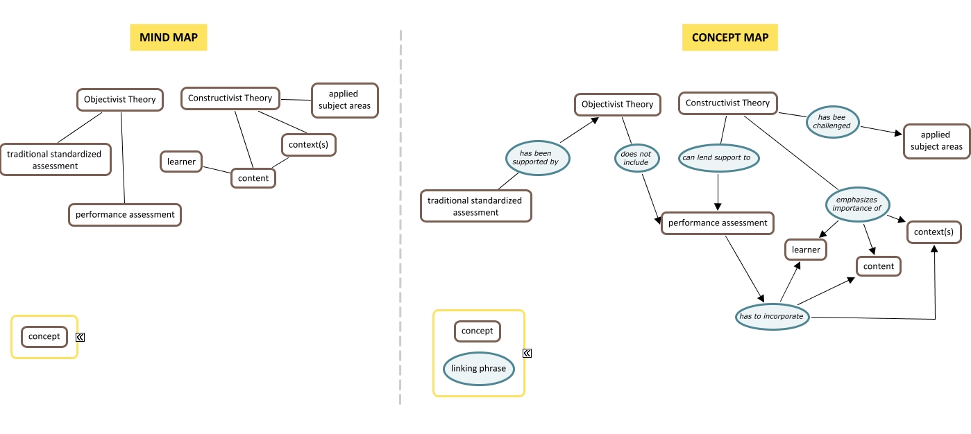
This Concept Map, created with IHMC CmapTools, has information related to: MindMap_v_ConceptMap, Constructivist Theory has bee challenged applied subject areas, Constructivist Theory emphasizes importance of content, performance assessment has to incorporate context(s), Constructivist Theory emphasizes importance of learner, Constructivist Theory can lend support to performance assessment, Constructivist Theory context(s), content context(s), Constructivist Theory emphasizes importance of context(s),, performance assessment has to incorporate learner, Objectivist Theory does not include performance assessment, Objectivist Theory performance assessment, Constructivist Theory applied subject areas, traditional standardized assessment Objectivist Theory, traditional standardized assessment has been supported by Objectivist Theory, learner content, Constructivist Theory content, performance assessment has to incorporate content