WARNING:
JavaScript is turned OFF. None of the links on this concept map will
work until it is reactivated.
If you need help turning JavaScript On, click here.
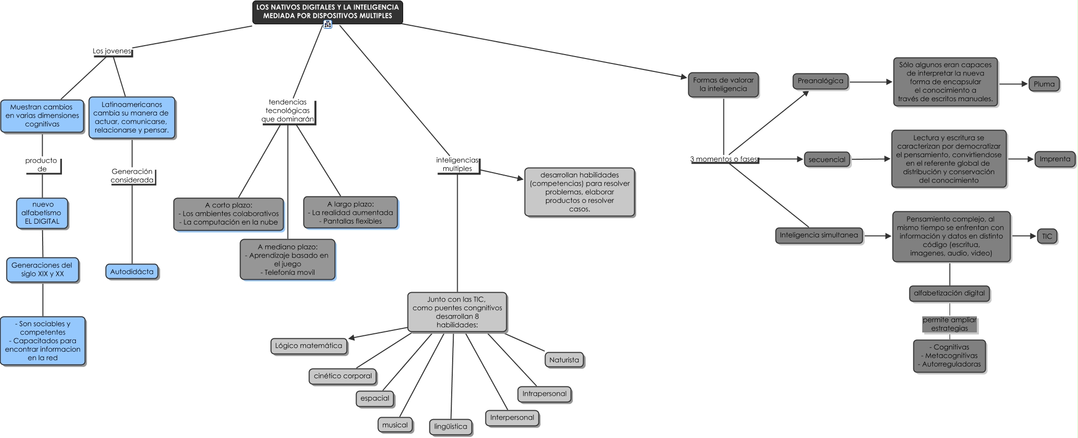
Este Cmap, tiene información relacionada con: CAPITULO 2.13, Junto con las TIC, como puentes congnitivos desarrollan 8 habilidades: ???? musical, LOS NATIVOS DIGITALES Y LA INTELIGENCIA MEDIADA POR DISPOSITIVOS MULTIPLES Los jovenes Muestran cambios en varias dimensiones cognitivas, nuevo alfabetismo EL DIGITAL ???? Generaciones del siglo XIX y XX, Pensamiento complejo, al mismo tiempo se enfrentan con información y datos en distinto código (escritua, imagenes, audio, video) ???? TIC, Junto con las TIC, como puentes congnitivos desarrollan 8 habilidades: ???? lingüistica, LOS NATIVOS DIGITALES Y LA INTELIGENCIA MEDIADA POR DISPOSITIVOS MULTIPLES tendencias tecnológicas que dominarán A largo plazo: - La realidad aumentada - Pantallas flexibles, secuencial ???? Lectura y escritura se caracterizan por democratizar el pensamiento, convirtiendose en el referente global de distribución y conservación del conocimiento, Lectura y escritura se caracterizan por democratizar el pensamiento, convirtiendose en el referente global de distribución y conservación del conocimiento ???? Imprenta, Sólo algunos eran capaces de interpretar la nueva forma de encapsular el conocimiento a través de escritos manuales. ???? Pluma, Generaciones del siglo XIX y XX ???? - Son sociables y competentes - Capacitados para encontrar informacion en la red, Junto con las TIC, como puentes congnitivos desarrollan 8 habilidades: ???? Intrapersonal, Inteligencia simultanea ???? Pensamiento complejo, al mismo tiempo se enfrentan con información y datos en distinto código (escritua, imagenes, audio, video), Pensamiento complejo, al mismo tiempo se enfrentan con información y datos en distinto código (escritua, imagenes, audio, video) ???? alfabetización digital, Junto con las TIC, como puentes congnitivos desarrollan 8 habilidades: ???? Lógico matemática, Junto con las TIC, como puentes congnitivos desarrollan 8 habilidades: ???? espacial, LOS NATIVOS DIGITALES Y LA INTELIGENCIA MEDIADA POR DISPOSITIVOS MULTIPLES tendencias tecnológicas que dominarán A mediano plazo: - Aprendizaje basado en el juego - Telefonía movil, Formas de valorar la inteligencia 3 momentos o fases Preanalógica, LOS NATIVOS DIGITALES Y LA INTELIGENCIA MEDIADA POR DISPOSITIVOS MULTIPLES tendencias tecnológicas que dominarán A corto plazo: - Los ambientes colaborativos - La computación en la nube, Junto con las TIC, como puentes congnitivos desarrollan 8 habilidades: ???? cinético corporal, alfabetización digital permite ampliar estrategias - Cognitivas - Metacognitivas - Autorreguladoras