WARNING:
JavaScript is turned OFF. None of the links on this concept map will
work until it is reactivated.
If you need help turning JavaScript On, click here.
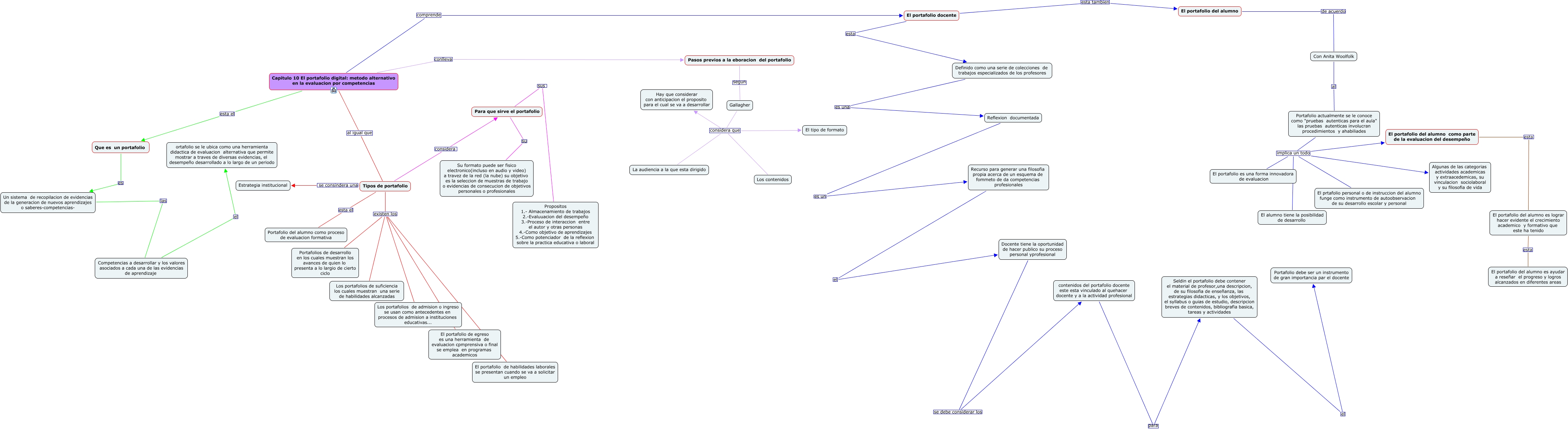
Este Cmap, tiene información relacionada con: Capitulo X El portafolio metodo alternativo en la evaluacion por competencias, Para que sirve el portafolio su Su formato puede ser fisico electronico(incluso en audio y video) a travez de la red (la nube) su objetivo es la seleccion de muestras de trabajo o evidencias de consecucion de objetivos personales o profesionales, Capitulo 10 El portafolio digital: metodo alternativo en la evaluacion por competencias conlleva Pasos previos a la eboracion del portafolio, Tipos de portafolio existen los El portafolio de habilidades laborales se presentan cuando se va a solicitar un empleo, Docente tiene la oportunidad de hacer publico su proceso personal yprofesional se debe considerar los contenidos del portafolio docente este esta vinculado al quehacer docente y a la actividad profesional, Portafolio actualmente se le conoce como "pruebas autenticas para el aula" las pruebas autenticas involucran procedimientos y ahabiliades implica un todo El prtafolio personal o de instruccion del alumno funge como instrumento de autoobservacion de su desarrollo escolar y personal, Reflexion documentada es un Recurso para generar una filosofia propia acerca de un esquema de fommeto de da competencias profesionales, Pasos previos a la eboracion del portafolio segun Gallagher, El portafolio docente esta Definido como una serie de colecciones de trabajos especializados de los profesores, contenidos del portafolio docente este esta vinculado al quehacer docente y a la actividad profesional para Seldin el portafolio debe contener el material de profesor,una descripcion, de su filosofia de enseñanza, las estrategias didacticas, y los objetivos, el syllabus o guias de estudio, descripcion breves de contenidos, bibliografia basica, tareas y actividades, Competencias a desarrollar y los valores asociados a cada una de las evidencias de aprendizaje el ortafolio se le ubica como una herramienta didactica de evaluacion alternativa que permite mostrar a traves de diversas evidencias, el desempeño desarrollado a lo largo de un periodo, Tipos de portafolio existen los Los portafolios de suficiencia los cuales muestran una serie de habilidades alcanzadas, Portafolio actualmente se le conoce como "pruebas autenticas para el aula" las pruebas autenticas involucran procedimientos y ahabiliades implica un todo Algunas de las categorias actividades academicas y extraacedemicas, su vinculacion sociolaboral y su filosofia de vida, Tipos de portafolio considera Para que sirve el portafolio, El portafolio del alumno como parte de la evaluacion del desempeño esta El portafolio del alumno es lograr hacer evidente el crecimiento academico y formativo que este ha tenido, Que es un portafolio es Un sistema de recopilacion de evidencias de la generacion de nuevos aprendizajes o saberes-competencias-, El portafolio del alumno de acuerdo Con Anita Woolfolk, Un sistema de recopilacion de evidencias de la generacion de nuevos aprendizajes o saberes-competencias- las Competencias a desarrollar y los valores asociados a cada una de las evidencias de aprendizaje, Capitulo 10 El portafolio digital: metodo alternativo en la evaluacion por competencias al igual que Tipos de portafolio, Tipos de portafolio existen los Los portafolios de admision o ingreso se usan como antecedentes en procesos de admision a instituciones educativas..., Tipos de portafolio existen los El portafolio de egreso es una herramienta de evaluacion cpmprensiva o final se emplea en programas academicos