WARNING:
JavaScript is turned OFF. None of the links on this concept map will
work until it is reactivated.
If you need help turning JavaScript On, click here.
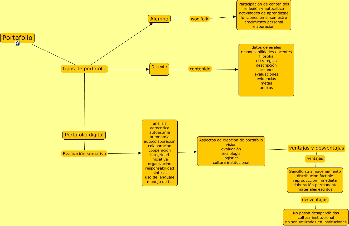
Este Cmap, tiene información relacionada con: CAPITULO-10, análisis aotocritica autoestima autonomia autocolaboración colaboración cooperación integridad iniciativa organización responsabilidad sintesis uso de lenguaje manejo de tic ventajas y desventajas Sencillo su almacenamiento distribucion factible reproducción inmediata elaboración permanente materiales escritos, Portafolio digital Evaluación sumativa análisis aotocritica autoestima autonomia autocolaboración colaboración cooperación integridad iniciativa organización responsabilidad sintesis uso de lenguaje manejo de tic, Docente contenido datos generales responsabilidades docentes filosofia estrategias descripción acciones evaluaciones evidencias metas anexos, Alumno woolfolk Participación de contenidos reflexión y autocritica actividades de aprendizaje funciones en el semestre crecimiento personal elaboración, Portafolio digital Evaluación sumativa Aspectos de creacion de portafolio visión evaluación tecnología lógistica cultura institucional, análisis aotocritica autoestima autonomia autocolaboración colaboración cooperación integridad iniciativa organización responsabilidad sintesis uso de lenguaje manejo de tic ventajas y desventajas ventajas, Portafolio Tipos de portafolio Portafolio digital, Portafolio Tipos de portafolio Alumno, Portafolio Tipos de portafolio Docente, Sencillo su almacenamiento distribucion factible reproducción inmediata elaboración permanente materiales escritos desventajas No pasan desapercibidas cultura institucional no son utilizados en instituciones