WARNING:
JavaScript is turned OFF. None of the links on this concept map will
work until it is reactivated.
If you need help turning JavaScript On, click here.
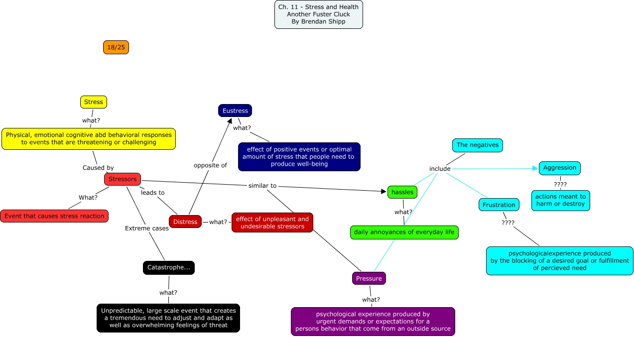
This Concept Map, created with IHMC CmapTools, has information related to: shipp Ch 11 brendan 18, Pressure what? psychological experience produced by urgent demands or expectations for a persons behavior that come from an outside source, Stressors What? Event that causes stress reaction, Eustress what? effect of positive events or optimal amount of stress that people need to produce well-being, The negatives include Pressure, Physical, emotional cognitive abd behavioral responses to events that are threatening or challenging Caused by Stressors, Distress what? effect of unpleasant and undesirable stressors, Stressors similar to hassles, Frustration ???? psychologicalexperience produced by the blocking of a desired goal or fulfillment of percieved need, Distress opposite of Eustress, Stressors leads to Distress, Stressors similar to Pressure, The negatives include hassles, Stressors Extreme cases Catastrophe..., Catastrophe... what? Unpredictable, large scale event that creates a tremendous need to adjust and adapt as well as overwhelming feelings of threat, Stress what? Physical, emotional cognitive abd behavioral responses to events that are threatening or challenging, Aggression ???? actions meant to harm or destroy, hassles what? daily annoyances of everyday life, The negatives include Aggression, The negatives include Frustration