WARNING:
JavaScript is turned OFF. None of the links on this concept map will
work until it is reactivated.
If you need help turning JavaScript On, click here.
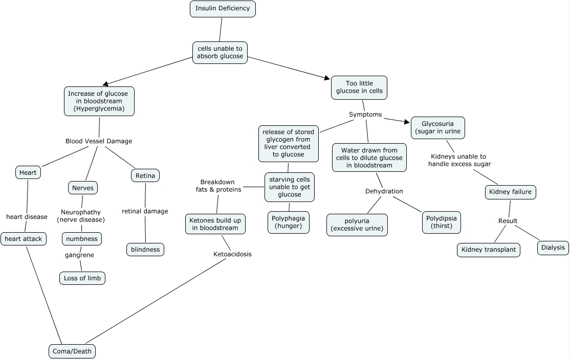
This Concept Map, created with IHMC CmapTools, has information related to: Insulin Deficiency - What happens when there is not enough insulin the body, starving cells unable to get glucose ???? Polyphagia (hunger), heart attack ???? Coma/Death, Kidney failure Result Dialysis, Kidney failure Result Kidney transplant, Too little glucose in cells Symptoms Water drawn from cells to dilute glucose in bloodstream, starving cells unable to get glucose Breakdown fats & proteins Ketones build up in bloodstream, Increase of glucose in bloodstream (Hyperglycemia) Blood Vessel Damage Heart, Too little glucose in cells Symptoms Glycosuria (sugar in urine, Water drawn from cells to dilute glucose in bloodstream Dehydration Polydipsia (thirst), Increase of glucose in bloodstream (Hyperglycemia) Blood Vessel Damage Nerves, Water drawn from cells to dilute glucose in bloodstream Dehydration polyuria (excessive urine), numbness gangrene Loss of limb, Heart heart disease heart attack, Too little glucose in cells Symptoms release of stored glycogen from liver converted to glucose, Insulin Deficiency Too little glucose in cells, Nerves Neurophathy (nerve disease) numbness, Insulin Deficiency Increase of glucose in bloodstream (Hyperglycemia), Glycosuria (sugar in urine Kidneys unable to handle excess sugar Kidney failure, Ketones build up in bloodstream Ketoacidosis Coma/Death, Retina retinal damage blindness