WARNING:
JavaScript is turned OFF. None of the links on this concept map will
work until it is reactivated.
If you need help turning JavaScript On, click here.
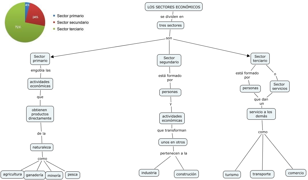
Este Cmap, tiene información relacionada con: LOS SECTORES ECONÓMICOS DE ESPAÑA (Alberto R. y Alejandra), tres sectores son Sector segundario, Sector terciario o Sector servicios, obtienen productos directamente de la naturaleza, actividades económicas que transforman unos en otros, Sector terciario está formado por personas, naturaleza como ganadería, tres sectores son Sector terciario, personas y actividades económicas, Sector segundario está formado por personas, servicio a los demás como transporte, unos en otros pertenecen a la construción, unos en otros pertenecen a la industria, tres sectores son Sector primario, actividades económicas que obtienen productos directamente, naturaleza como minería, Sector servicios que dan un servicio a los demás, Sector primario engobla las actividades económicas, servicio a los demás como turismo, LOS SECTORES ECONÓMICOS se dividen en tres sectores, naturaleza como pesca