WARNING:
JavaScript is turned OFF. None of the links on this concept map will
work until it is reactivated.
If you need help turning JavaScript On, click here.
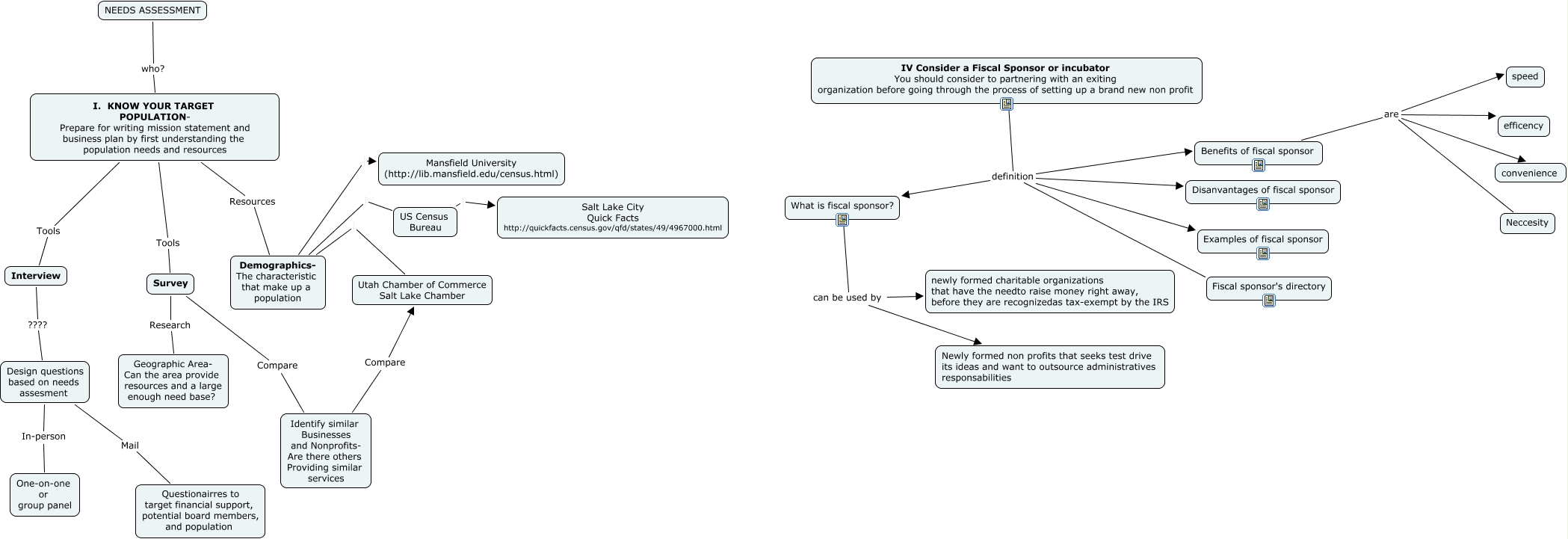
This Concept Map, created with IHMC CmapTools, has information related to: demographics, Benefits of fiscal sponsor are speed, I. KNOW YOUR TARGET POPULATION- Prepare for writing mission statement and business plan by first understanding the population needs and resources Tools Interview, What is fiscal sponsor? can be used by Newly formed non profits that seeks test drive its ideas and want to outsource administratives responsabilities, Survey Compare Identify similar Businesses and Nonprofits- Are there others Providing similar services, Survey Research Geographic Area- Can the area provide resources and a large enough need base?, IV Consider a Fiscal Sponsor or incubator You should consider to partnering with an exiting organization before going through the process of setting up a brand new non profit definition Fiscal sponsor's directory, I. KNOW YOUR TARGET POPULATION- Prepare for writing mission statement and business plan by first understanding the population needs and resources Resources Demographics- The characteristic that make up a population, What is fiscal sponsor? can be used by newly formed charitable organizations that have the needto raise money right away, before they are recognizedas tax-exempt by the IRS, Demographics- The characteristic that make up a population Utah Chamber of Commerce Salt Lake Chamber, US Census Bureau Salt Lake City Quick Facts http://quickfacts.census.gov/qfd/states/49/4967000.html, NEEDS ASSESSMENT who? I. KNOW YOUR TARGET POPULATION- Prepare for writing mission statement and business plan by first understanding the population needs and resources, IV Consider a Fiscal Sponsor or incubator You should consider to partnering with an exiting organization before going through the process of setting up a brand new non profit definition Disanvantages of fiscal sponsor, Benefits of fiscal sponsor are efficency, Benefits of fiscal sponsor are convenience, IV Consider a Fiscal Sponsor or incubator You should consider to partnering with an exiting organization before going through the process of setting up a brand new non profit definition Benefits of fiscal sponsor, Design questions based on needs assesment In-person One-on-one or group panel, I. KNOW YOUR TARGET POPULATION- Prepare for writing mission statement and business plan by first understanding the population needs and resources Tools Survey, Demographics- The characteristic that make up a population Mansfield University (http://lib.mansfield.edu/census.html), Interview ???? Design questions based on needs assesment, IV Consider a Fiscal Sponsor or incubator You should consider to partnering with an exiting organization before going through the process of setting up a brand new non profit definition Examples of fiscal sponsor