WARNING:
JavaScript is turned OFF. None of the links on this concept map will
work until it is reactivated.
If you need help turning JavaScript On, click here.
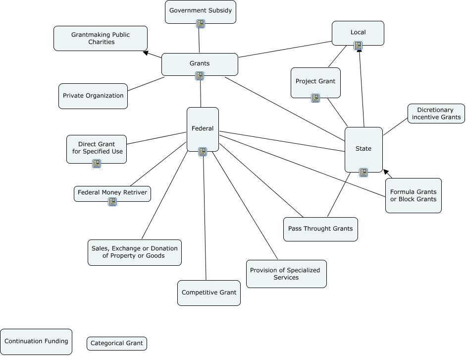
This Concept Map, created with IHMC CmapTools, has information related to: Government, Formula Grants or Block Grants ???? State, Federal ???? Sales, Exchange or Donation of Property or Goods, Grants ???? Government Subsidy, Grants ???? State, State ???? Dicretionary incentive Grants, Project Grant ???? State, Grants ???? Federal, Federal ???? Competitive Grant, Pass Throught Grants ???? State, Grants ???? Private Organization, Federal ???? Provision of Specialized Services, Grants ???? Grantmaking Public Charities, Federal ???? Formula Grants or Block Grants, Federal ???? Direct Grant for Specified Use, Federal ???? State, Grants ???? Local, Local ???? Project Grant, Federal ???? Pass Throught Grants, State ???? Local, Federal ???? Federal Money Retriver