WARNING:
JavaScript is turned OFF. None of the links on this concept map will
work until it is reactivated.
If you need help turning JavaScript On, click here.
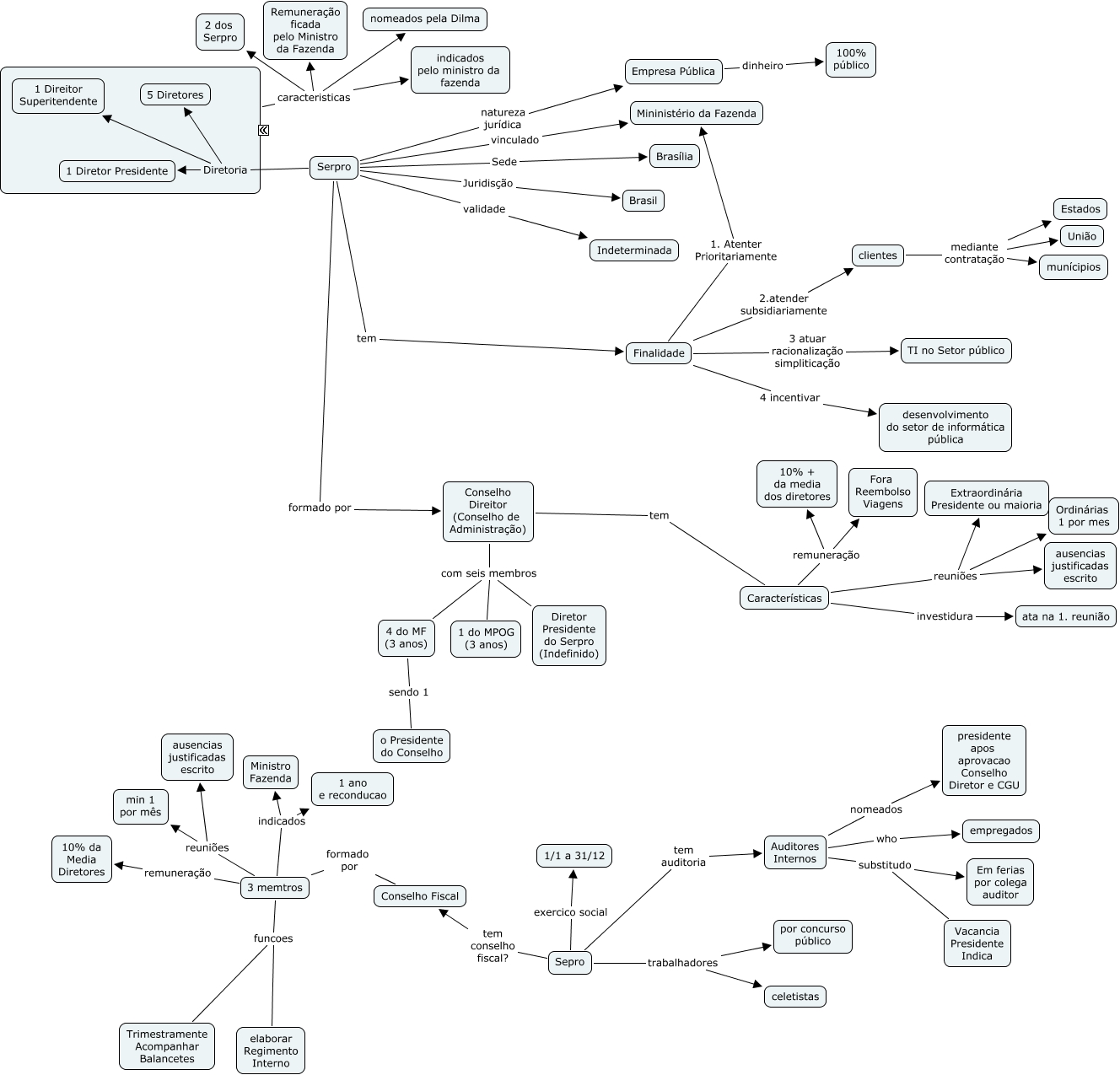
Esse mapa conceitual, produzido no IHMC CmapTools, tem a informação relacionada a: Serpro, Auditores Internos who empregados, Conselho Direitor (Conselho de Administração) com seis membros 1 do MPOG (3 anos), Auditores Internos substitudo Vacancia Presidente Indica, clientes mediante contratação União, ???? caracteristicas indicados pelo ministro da fazenda, Sepro trabalhadores por concurso público, Conselho Fiscal formado por 3 memtros, Características reuniões ausencias justificadas escrito, 3 memtros reuniões ausencias justificadas escrito, ???? caracteristicas 2 dos Serpro, 3 memtros funcoes elaborar Regimento Interno, Serpro Diretoria 1 Diretor Presidente, Serpro natureza jurídica Empresa Pública, 3 memtros indicados Ministro Fazenda, Características remuneração Fora Reembolso Viagens, Auditores Internos substitudo Em ferias por colega auditor, Serpro Diretoria 1 Direitor Superitendente, ???? caracteristicas nomeados pela Dilma, Finalidade 4 incentivar desenvolvimento do setor de informática pública, Finalidade 2.atender subsidiariamente clientes