WARNING:
JavaScript is turned OFF. None of the links on this concept map will
work until it is reactivated.
If you need help turning JavaScript On, click here.
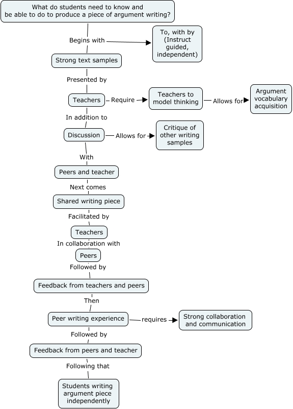
This Concept Map, created with IHMC CmapTools, has information related to: Argument Chain, Shared writing piece Facilitated by Teachers, Feedback from peers and teacher Following that Students writing argument piece independently, Teachers to model thinking Allows for Argument vocabulary acquisition, What do students need to know and be able to do to produce a piece of argument writing? Begins with Strong text samples, Peers Followed by Feedback from teachers and peers, What do students need to know and be able to do to produce a piece of argument writing? Begins with To, with by (Instruct guided, independent), Peer writing experience requires Strong collaboration and communication, Feedback from teachers and peers Then Peer writing experience, Discussion With Peers and teacher, Discussion Allows for Critique of other writing samples, Peers and teacher Next comes Shared writing piece, Peer writing experience Followed by Feedback from peers and teacher, Strong text samples Presented by Teachers, Teachers In collaboration with Peers, Teachers Require Teachers to model thinking, Teachers In addition to Discussion