WARNING:
JavaScript is turned OFF. None of the links on this concept map will
work until it is reactivated.
If you need help turning JavaScript On, click here.
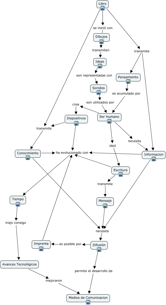
Este Cmap, tiene información relacionada con: Libro-Medios de Com, Tiempo trajo consigo Avances Tecnológicos, Pensamiento es acumulado por Ser Humano, Difusión es posible por Imprenta, Difusión permite el desarrollo de Medios de Comunicacion, Dispositivos transmite Conocimiento, Avances Tecnológicos mejoraron Medios de Comunicacion, Ser Humano ideó Escritura, Imprenta ha evolucionado con Tiempo, Informacion ha evolucionado con Tiempo, Conocimiento ha evolucionado con Tiempo, Ser Humano crea Dispositivos, Ser Humano necesita Informacion, Sonidos son utilizados por Ser Humano, Mensaje necesita Difusión, Dispositivos ha evolucionado con Tiempo, Libro transmite Pensamiento, Informacion necesita Difusión, Escritura transmite Mensaje, Libro se inició con Dibujos, Conocimiento necesita Difusión