WARNING:
JavaScript is turned OFF. None of the links on this concept map will
work until it is reactivated.
If you need help turning JavaScript On, click here.
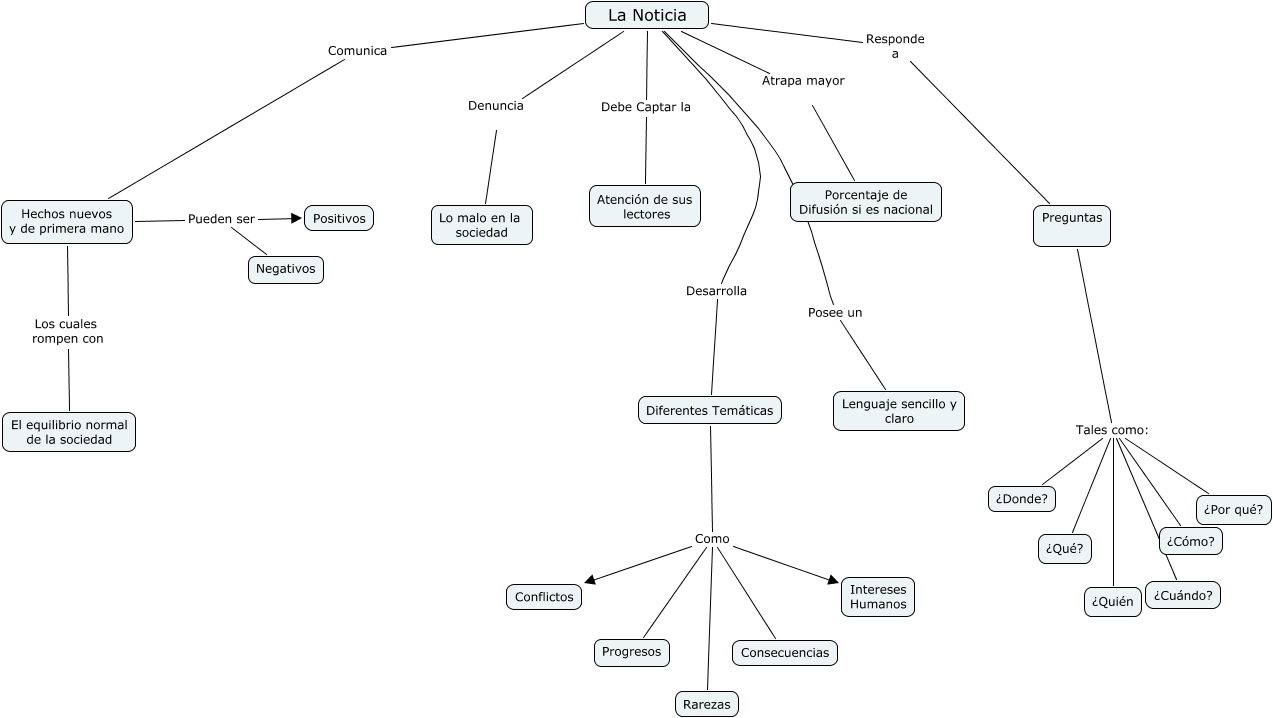
Este Cmap, tiene información relacionada con: La noticia KA, JOY,ANDRE, Preguntas Tales como: ¿Cómo?, La Noticia Posee un Lenguaje sencillo y claro, La Noticia Comunica Hechos nuevos y de primera mano, Hechos nuevos y de primera mano Los cuales rompen con El equilibrio normal de la sociedad, Preguntas Tales como: ¿Por qué?, La Noticia Atrapa mayor Porcentaje de Difusión si es nacional, Preguntas Tales como: ¿Cuándo?, La Noticia Denuncia Lo malo en la sociedad, Diferentes Temáticas Como Rarezas, La Noticia Responde a Preguntas, Diferentes Temáticas Como Consecuencias, La Noticia Debe Captar la Atención de sus lectores, Diferentes Temáticas Como Intereses Humanos, Preguntas Tales como: ¿Qué?, Diferentes Temáticas Como Conflictos, Hechos nuevos y de primera mano Pueden ser Positivos, La Noticia Desarrolla Diferentes Temáticas, Preguntas Tales como: ¿Donde?, Diferentes Temáticas Como Progresos, Hechos nuevos y de primera mano Pueden ser Negativos