WARNING:
JavaScript is turned OFF. None of the links on this concept map will
work until it is reactivated.
If you need help turning JavaScript On, click here.
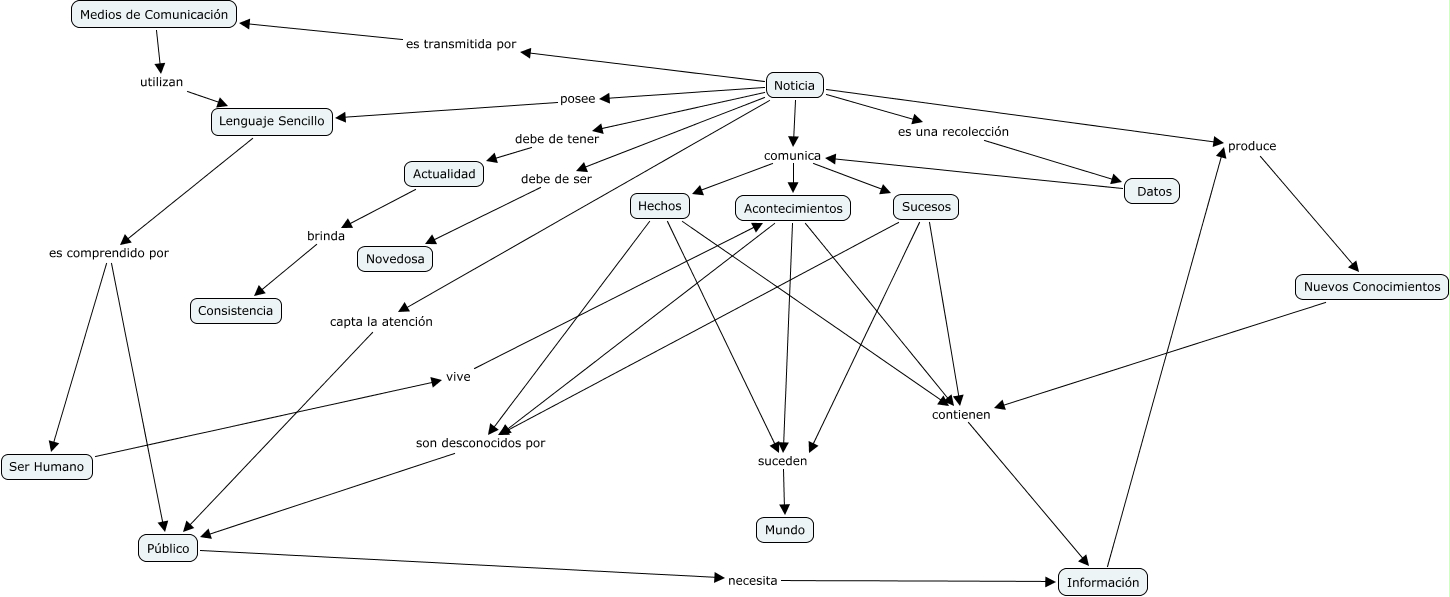
Este Cmap, tiene información relacionada con: Mapa Noticia - Adrián - Laura - Marianella, Público necesita Información, Medios de Comunicación utilizan Lenguaje Sencillo, Datos comunica Sucesos, Noticia comunica Acontecimientos, Noticia debe de tener Actualidad, Noticia es transmitida por Medios de Comunicación, Noticia produce Nuevos Conocimientos, Actualidad brinda Consistencia, Ser Humano vive Acontecimientos, Datos comunica Acontecimientos, Sucesos son desconocidos por Público, Datos comunica Hechos, Nuevos Conocimientos contienen Información, Acontecimientos contienen Información, Noticia es una recolección Datos, Hechos son desconocidos por Público, Información produce Nuevos Conocimientos, Hechos suceden Mundo, Lenguaje Sencillo es comprendido por Público, Lenguaje Sencillo es comprendido por Ser Humano