WARNING:
JavaScript is turned OFF. None of the links on this concept map will
work until it is reactivated.
If you need help turning JavaScript On, click here.
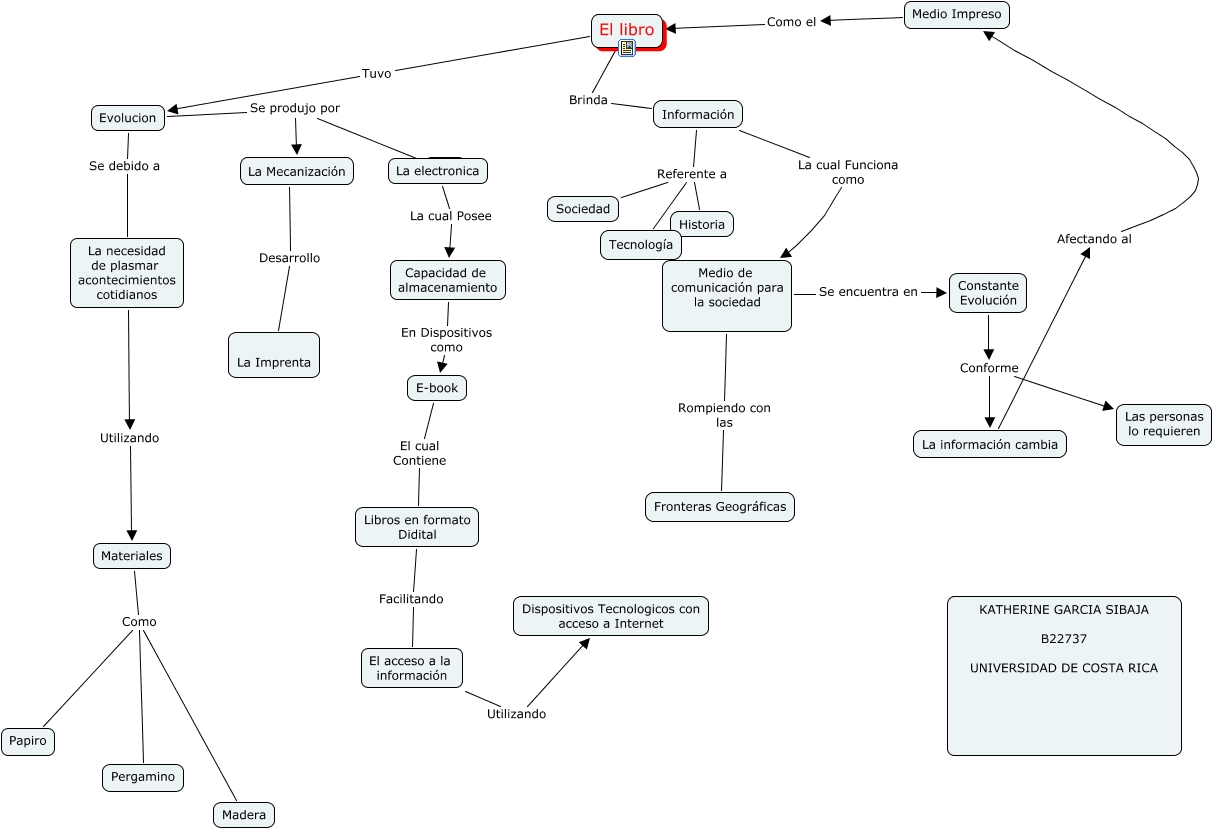
Este Cmap, tiene información relacionada con: Libro Kathy CORREGIDO, Medio de comunicación para la sociedad Se encuentra en Constante Evolución, La electronica La cual Posee Capacidad de almacenamiento, Medio de comunicación para la sociedad Rompiendo con las Fronteras Geográficas, Materiales Como Madera, Constante Evolución Conforme Las personas lo requieren, Materiales Como Papiro, Evolucion Se produjo por ????, El acceso a la información Utilizando Dispositivos Tecnologicos con acceso a Internet, E-book El cual Contiene Libros en formato Didital, La información cambia Afectando al Medio Impreso, Información La cual Funciona como Medio de comunicación para la sociedad, La Imprenta Desarrollo ????, Libros en formato Didital Facilitando El acceso a la información, Información Referente a Historia, Materiales Como Pergamino, Evolucion Se produjo por La Mecanización, Medio Impreso Como el El libro, Información Referente a Tecnología, La necesidad de plasmar acontecimientos cotidianos Utilizando Materiales, Capacidad de almacenamiento En Dispositivos como E-book