WARNING:
JavaScript is turned OFF. None of the links on this concept map will
work until it is reactivated.
If you need help turning JavaScript On, click here.
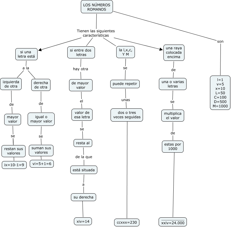
Este Cmap, tiene información relacionada con: LOS NÚMEROS ROMANOS (Álvaro y Paula ), dos o tres veces seguidas ???? ccxxx=230, la l,x,c, Y M se puede repetir, estas por 1000 ???? __________ xxiv=24.000, valor de esa letra se resta al, si una letra está a la izquierda de otra, derecha de otra de igual o mayor valor, de mayor valor el valor de esa letra, izquierda de otra de mayor valor, resta al de la que está situada, LOS NÚMEROS ROMANOS son l=1 v=5 x=10 L=50 C=100 D=500 M=1000, LOS NÚMEROS ROMANOS Tienen las siguientes características si una letra está, mayor valor se ix=10-1=9, si entre dos letras hay otra de mayor valor, su derecha ???? xiv=14, multiplica el valor de estas por 1000, una raya colocada encima de una o varias letras, mayor valor se restan sus valores, LOS NÚMEROS ROMANOS Tienen las siguientes características si entre dos letras, LOS NÚMEROS ROMANOS Tienen las siguientes características una raya colocada encima, igual o mayor valor se suman sus valores