WARNING:
JavaScript is turned OFF. None of the links on this concept map will
work until it is reactivated.
If you need help turning JavaScript On, click here.
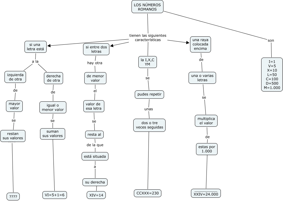
Este Cmap, tiene información relacionada con: LOS NÚMEROS ROMANOS(Zaira,Alex y Jaime), estas por 1.000 ???? __________ XXIV=24.000, valor de esa letra se resta al, LOS NÚMEROS ROMANOS tienen las siguientes características la I,X,C YM, multiplica el valor de estas por 1.000, está situada a su derecha, mayor valor se restan sus valores, restan sus valores ???? ????, una o varias letras se multiplica el valor, izquierda de otra de mayor valor, suman sus valores ???? VI=5+1=6, de menor valor el valor de esa letra, igual o menor valor se suman sus valores, LOS NÚMEROS ROMANOS tienen las siguientes características una raya colocada encima, su derecha ???? XIV=14, resta al de la que está situada, pudes repetir unas dos o tre veces seguidas, LOS NÚMEROS ROMANOS tienen las siguientes características si entre dos letras, si una letra está a la derecha de otra, una raya colocada encima de una o varias letras, LOS NÚMEROS ROMANOS tienen las siguientes características si una letra está