WARNING:
JavaScript is turned OFF. None of the links on this concept map will
work until it is reactivated.
If you need help turning JavaScript On, click here.
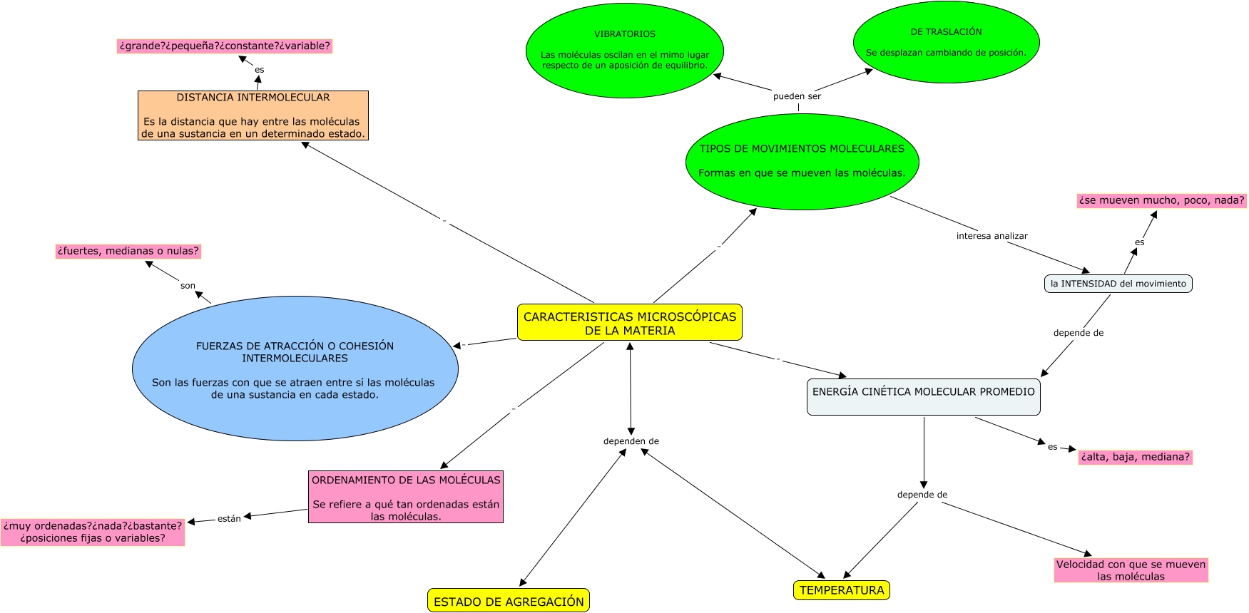
Este Cmap, tiene información relacionada con: Características microscópicas de la materia, CARACTERISTICAS MICROSCÓPICAS DE LA MATERIA dependen de ESTADO DE AGREGACIÓN, DISTANCIA INTERMOLECULAR Es la distancia que hay entre las moléculas de una sustancia en un determinado estado. es ¿grande?¿pequeña?¿constante?¿variable?, CARACTERISTICAS MICROSCÓPICAS DE LA MATERIA . DISTANCIA INTERMOLECULAR Es la distancia que hay entre las moléculas de una sustancia en un determinado estado., CARACTERISTICAS MICROSCÓPICAS DE LA MATERIA . TIPOS DE MOVIMIENTOS MOLECULARES Formas en que se mueven las moléculas., TIPOS DE MOVIMIENTOS MOLECULARES Formas en que se mueven las moléculas. pueden ser VIBRATORIOS Las moléculas oscilan en el mimo lugar respecto de un aposición de equilibrio., CARACTERISTICAS MICROSCÓPICAS DE LA MATERIA . ENERGÍA CINÉTICA MOLECULAR PROMEDIO, CARACTERISTICAS MICROSCÓPICAS DE LA MATERIA . ORDENAMIENTO DE LAS MOLÉCULAS Se refiere a qué tan ordenadas están las moléculas., ENERGÍA CINÉTICA MOLECULAR PROMEDIO es ¿alta, baja, mediana?, la INTENSIDAD del movimiento es ¿se mueven mucho, poco, nada?, la INTENSIDAD del movimiento depende de ENERGÍA CINÉTICA MOLECULAR PROMEDIO, CARACTERISTICAS MICROSCÓPICAS DE LA MATERIA dependen de TEMPERATURA, FUERZAS DE ATRACCIÓN O COHESIÓN INTERMOLECULARES Son las fuerzas con que se atraen entre sí las moléculas de una sustancia en cada estado. son ¿fuertes, medianas o nulas?, TIPOS DE MOVIMIENTOS MOLECULARES Formas en que se mueven las moléculas. pueden ser DE TRASLACIÓN Se desplazan cambiando de posición., ENERGÍA CINÉTICA MOLECULAR PROMEDIO depende de Velocidad con que se mueven las moléculas, ORDENAMIENTO DE LAS MOLÉCULAS Se refiere a qué tan ordenadas están las moléculas. están ¿muy ordenadas?¿nada?¿bastante? ¿posiciones fijas o variables?, ENERGÍA CINÉTICA MOLECULAR PROMEDIO depende de TEMPERATURA, CARACTERISTICAS MICROSCÓPICAS DE LA MATERIA . FUERZAS DE ATRACCIÓN O COHESIÓN INTERMOLECULARES Son las fuerzas con que se atraen entre sí las moléculas de una sustancia en cada estado., TIPOS DE MOVIMIENTOS MOLECULARES Formas en que se mueven las moléculas. interesa analizar la INTENSIDAD del movimiento