WARNING:
JavaScript is turned OFF. None of the links on this concept map will
work until it is reactivated.
If you need help turning JavaScript On, click here.
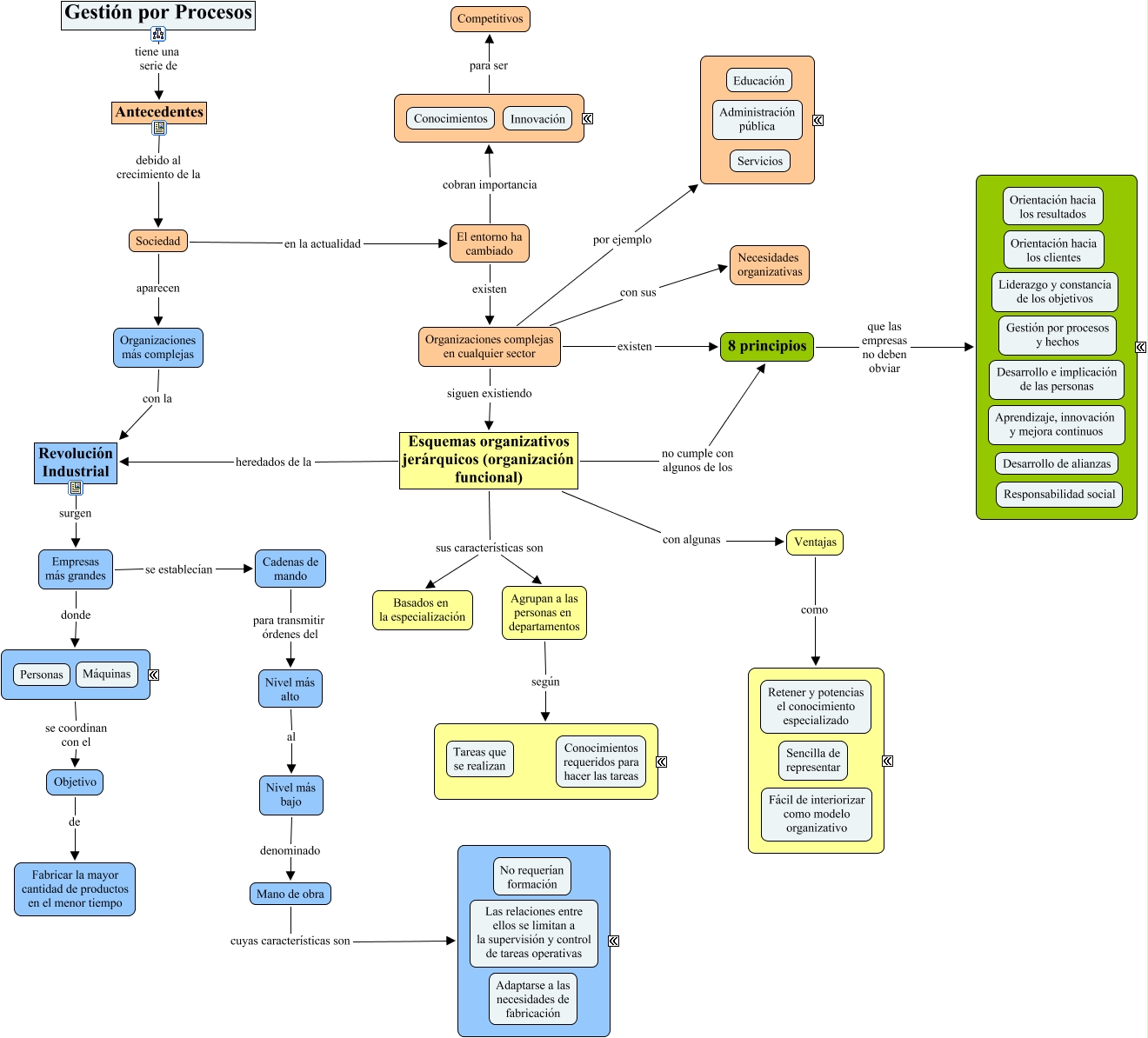
Este Cmap, tiene información relacionada con: ISI - Gestión por Procesos 1, Organizaciones complejas en cualquier sector con sus Necesidades organizativas, Organizaciones complejas en cualquier sector existen 8 principios, Empresas más grandes donde ????, Nivel más bajo denominado Mano de obra, 8 principios que las empresas no deben obviar ????, Esquemas organizativos jerárquicos (organización funcional) sus características son Basados en la especialización, Mano de obra cuyas características son ????, Gestión por Procesos tiene una serie de Antecedentes, Esquemas organizativos jerárquicos (organización funcional) con algunas Ventajas, Cadenas de mando para transmitir órdenes del Nivel más alto, Esquemas organizativos jerárquicos (organización funcional) no cumple con algunos de los 8 principios, Sociedad aparecen Organizaciones más complejas, Ventajas como ????, Agrupan a las personas en departamentos según ????, Objetivo de Fabricar la mayor cantidad de productos en el menor tiempo, Organizaciones complejas en cualquier sector por ejemplo ????, Organizaciones complejas en cualquier sector siguen existiendo Esquemas organizativos jerárquicos (organización funcional), ???? se coordinan con el Objetivo, Sociedad en la actualidad El entorno ha cambiado, El entorno ha cambiado existen Organizaciones complejas en cualquier sector