WARNING:
JavaScript is turned OFF. None of the links on this concept map will
work until it is reactivated.
If you need help turning JavaScript On, click here.
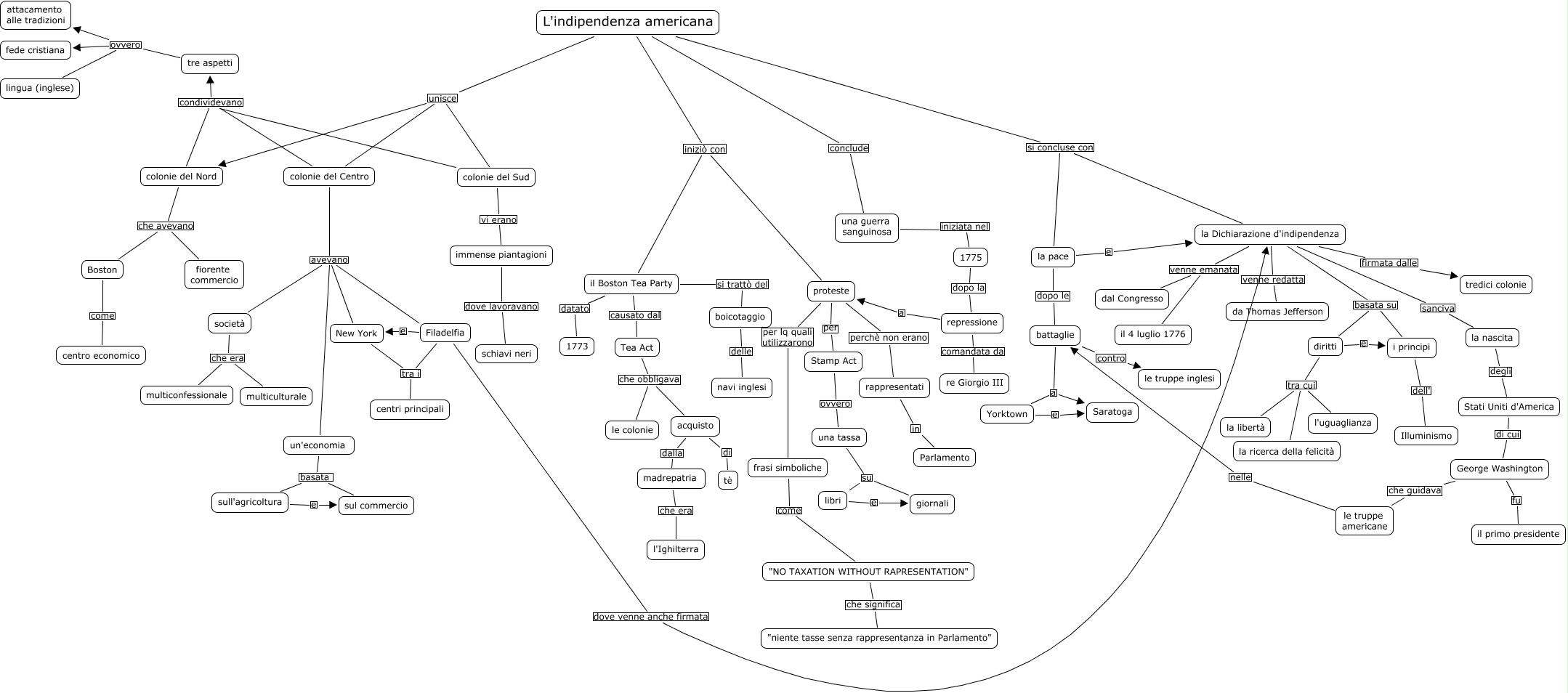
Questa Cmap, creata con IHMC CmapTools, contiene informazioni relative a: _L'Indipendenza americana_, proteste perchè non erano rappresentati, Filadelfia tra i centri principali, la libertà tra cui l'uguaglianza, boicotaggio delle navi inglesi, Filadelfia e New York, proteste per Stamp Act, società che era multiculturale, L'indipendenza americana unisce colonie del Sud, una guerra sanguinosa iniziata nel 1775, il Boston Tea Party causato dal Tea Act, L'indipendenza americana si concluse con la Dichiarazione d'indipendenza, la Dichiarazione d'indipendenza basata su i principi, 1775 dopo la repressione, diritti e i principi, "NO TAXATION WITHOUT RAPRESENTATION" che significa "niente tasse senza rappresentanza in Parlamento", acquisto di tè, George Washington che guidava le truppe americane, repressione comandata da re Giorgio III, colonie del Nord che avevano fiorente commercio, tre aspetti ovvero attacamento alle tradizioni