WARNING:
JavaScript is turned OFF. None of the links on this concept map will
work until it is reactivated.
If you need help turning JavaScript On, click here.
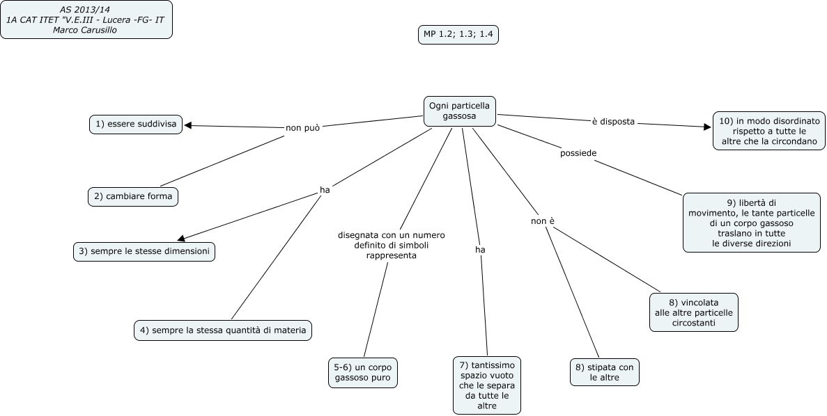
Questa Cmap, creata con IHMC CmapTools, contiene informazioni relative a: MP 2.1 modello particellare (per rappresentare un corpo gassoso), Ogni particella gassosa non è 8) vincolata alle altre particelle circostanti, Ogni particella gassosa non può 1) essere suddivisa, Ogni particella gassosa non può 2) cambiare forma, Ogni particella gassosa è disposta 10) in modo disordinato rispetto a tutte le altre che la circondano, Ogni particella gassosa ha 3) sempre le stesse dimensioni, Ogni particella gassosa disegnata con un numero definito di simboli rappresenta 5-6) un corpo gassoso puro, Ogni particella gassosa non è 8) stipata con le altre, Ogni particella gassosa ha 4) sempre la stessa quantità di materia, Ogni particella gassosa ha 7) tantissimo spazio vuoto che le separa da tutte le altre, Ogni particella gassosa possiede 9) libertà di movimento, le tante particelle di un corpo gassoso traslano in tutte le diverse direzioni