WARNING:
JavaScript is turned OFF. None of the links on this concept map will
work until it is reactivated.
If you need help turning JavaScript On, click here.
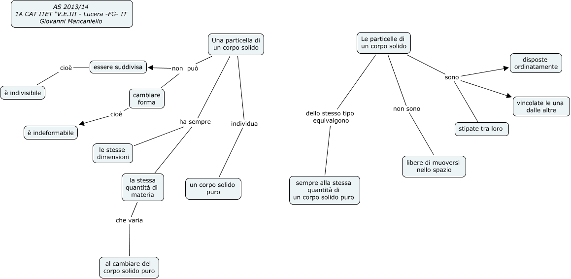
Questa Cmap, creata con IHMC CmapTools, contiene informazioni relative a: Le particelle di un corpo solido, cambiare forma cioè è indeformabile, Una particella di un corpo solido non può essere suddivisa, la stessa quantità di materia che varia al cambiare del corpo solido puro, Una particella di un corpo solido ha sempre la stessa quantità di materia, Le particelle di un corpo solido non sono libere di muoversi nello spazio, Le particelle di un corpo solido sono disposte ordinatamente, essere suddivisa cioè è indivisibile, Le particelle di un corpo solido dello stesso tipo equivalgono sempre alla stessa quantità di un corpo solido puro, Le particelle di un corpo solido sono vincolate le una dalle altre, Una particella di un corpo solido ha sempre le stesse dimensioni, Una particella di un corpo solido individua un corpo solido puro, Le particelle di un corpo solido sono stipate tra loro, Una particella di un corpo solido non può cambiare forma