WARNING:
JavaScript is turned OFF. None of the links on this concept map will
work until it is reactivated.
If you need help turning JavaScript On, click here.
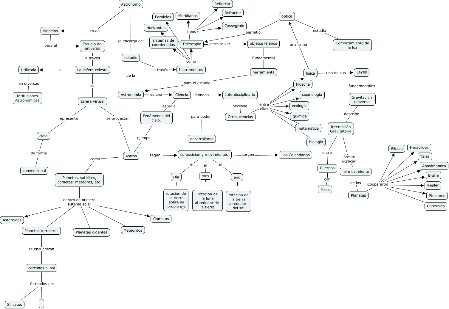
Este Cmap, tiene información relacionada con: cuadro integrador de la materia, Estudio del universo a traves La esfera celeste, Astros como Planetas, satélites, cometas, meteoros, etc., Planetas Cooperaron Ptolomeo, Planetas Cooperaron Tales, Fenómenos del cielo. ejempo Astros, Planetas, satélites, cometas, meteoros, etc. dentro de nuestro sistema solar Planetas terrestres, Instrumentos como sistemas de coordenadas, Planetas Cooperaron Heraclides, Astrónomo se encarga del estudio, año rotación de la tierra alrededor del sol, Instrumentos como Meridianos, herramienta para el estudio Astronomia, Planetas Cooperaron Anaximandro, Telescopio permite ver objetos lejanos, Leyes fundamentales Gravitación universal, física una rama óptica, Interdisciplinaria necesita Otras ciencias, Interacción Gravitatoria entre Cuerpos, Modelos para el Estudio del universo, Planetas, satélites, cometas, meteoros, etc. dentro de nuestro sistema solar Cometas