WARNING:
JavaScript is turned OFF. None of the links on this concept map will
work until it is reactivated.
If you need help turning JavaScript On, click here.
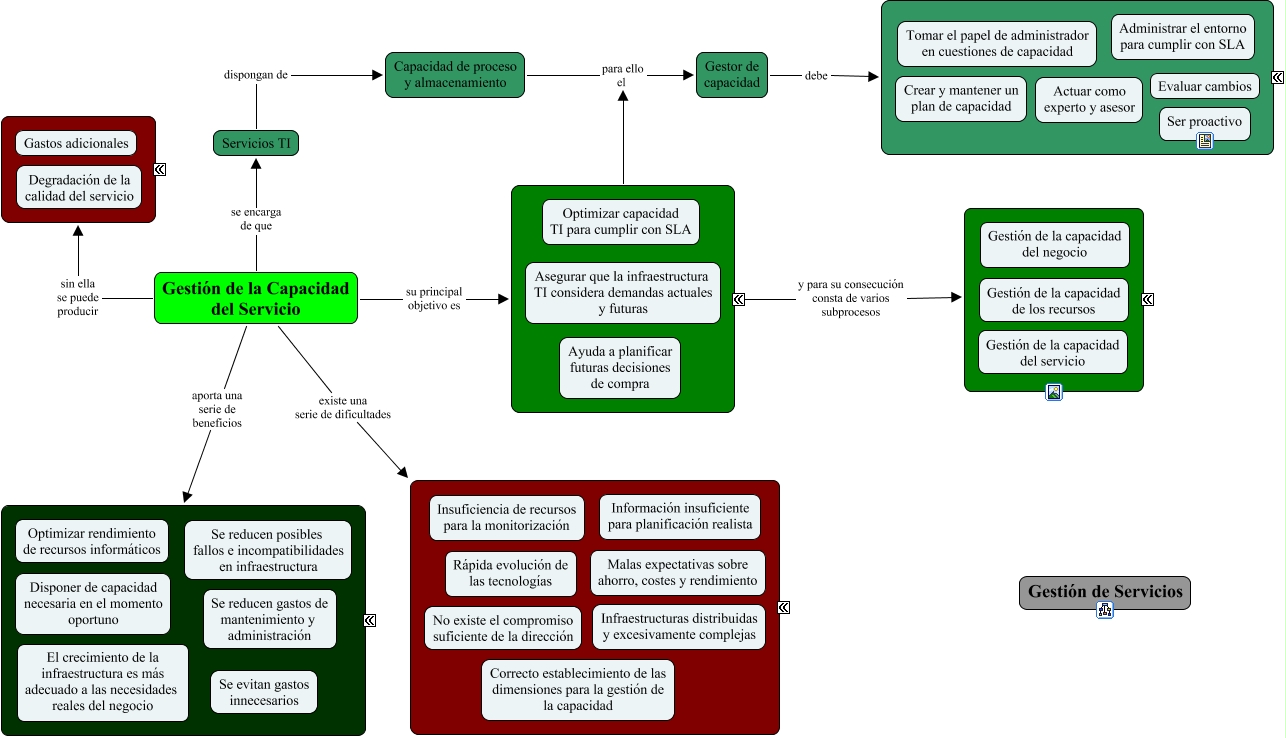
Este Cmap, tiene información relacionada con: ISI Tema 4 - Gestión Capacidad, ???? para ello el Gestor de capacidad, Capacidad de proceso y almacenamiento para ello el Gestor de capacidad, Gestión de la Capacidad del Servicio aporta una serie de beneficios ????, Gestión de la Capacidad del Servicio existe una serie de dificultades ????, Gestión de la Capacidad del Servicio sin ella se puede producir ????, Servicios TI dispongan de Capacidad de proceso y almacenamiento, Gestión de la Capacidad del Servicio su principal objetivo es ????, Gestión de la Capacidad del Servicio se encarga de que Servicios TI, Gestor de capacidad debe ????, ???? y para su consecución consta de varios subprocesos ????