WARNING:
JavaScript is turned OFF. None of the links on this concept map will
work until it is reactivated.
If you need help turning JavaScript On, click here.
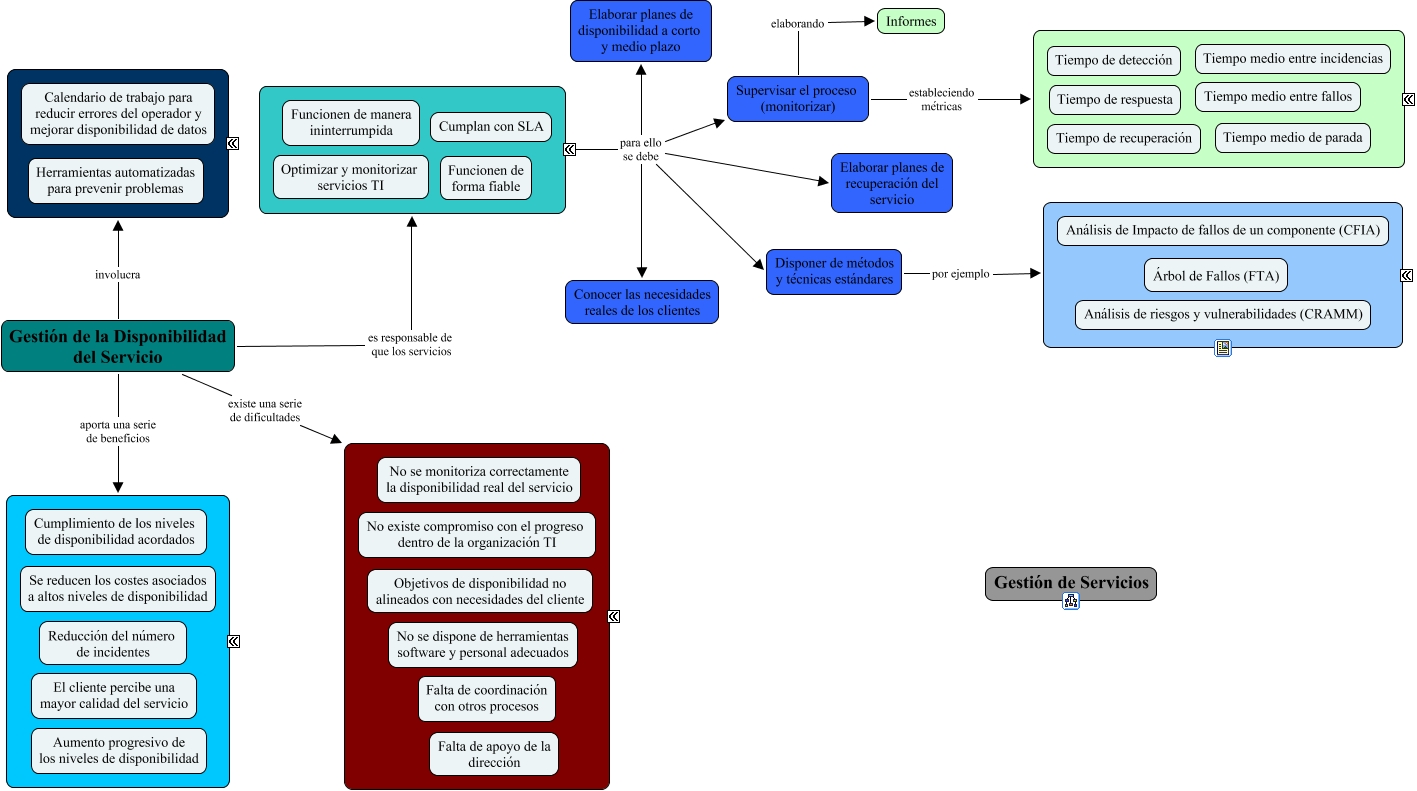
Este Cmap, tiene información relacionada con: ISI Tema 4 - Gestión Disponibilidad, ???? para ello se debe Elaborar planes de recuperación del servicio, Supervisar el proceso (monitorizar) estableciendo métricas ????, ???? para ello se debe Elaborar planes de disponibilidad a corto y medio plazo, Gestión de la Disponibilidad del Servicio existe una serie de dificultades ????, Gestión de la Disponibilidad del Servicio involucra ????, Gestión de la Disponibilidad del Servicio es responsable de que los servicios ????, ???? para ello se debe Conocer las necesidades reales de los clientes, Gestión de la Disponibilidad del Servicio aporta una serie de beneficios ????, Supervisar el proceso (monitorizar) elaborando Informes, ???? para ello se debe Disponer de métodos y técnicas estándares, ???? para ello se debe Supervisar el proceso (monitorizar), Disponer de métodos y técnicas estándares por ejemplo ????