WARNING:
JavaScript is turned OFF. None of the links on this concept map will
work until it is reactivated.
If you need help turning JavaScript On, click here.
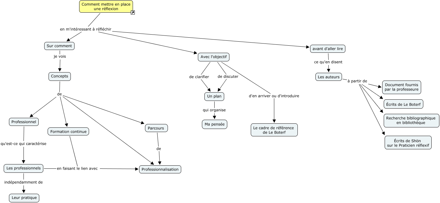
Cette carte de concepts créée avec IHMC CmapTools traite de: Mettre en place ma réflexion, Professionnel qu'est-ce qui caractérise Les professionnels, Un plan qui organise Ma pensée, Les professionnels en faisant le lien avec Professionnalisation, Avec l'objectif de clarifier Un plan, Parcours de Professionnalisation, Les professionnels indépendamment de Leur pratique, Concepts de Professionnalisation, Concepts de Professionnel, Comment mettre en place une réflexion en m'intéressant à réfléchir Sur comment, Formation continue en faisant le lien avec Professionnalisation, Comment mettre en place une réflexion en m'intéressant à réfléchir avant d'aller lire, Les auteurs à partir de Écrits de Le Boterf, Concepts de Formation continue, Concepts de Parcours, Avec l'objectif d'en arriver ou d'introduire Le cadre de référence de Le Boterf, Comment mettre en place une réflexion en m'intéressant à réfléchir Avec l'objectif, Les auteurs à partir de Écrits de Shön sur le Praticien réflexif, Avec l'objectif de discuter Un plan, Les auteurs à partir de Document fournis par la professeure, Les auteurs à partir de Recherche bibliographique en bibliothèque