WARNING:
JavaScript is turned OFF. None of the links on this concept map will
work until it is reactivated.
If you need help turning JavaScript On, click here.
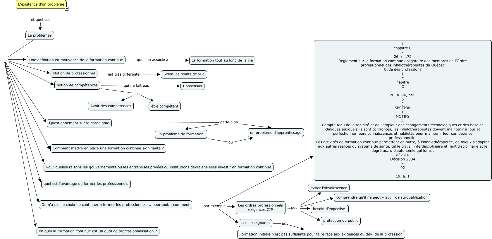
Cette carte de concepts créée avec IHMC CmapTools traite de: Problème, Le problème? soit notion de compétences, Notion de professionnel est très différente Selon les points de vue, Les ordres professionnels exigences CIP pour éviter l'obsolescence, Le problème? soit On n'a pas le choix de continuer à former les professionnels... pourquoi... comment, On n'a pas le choix de continuer à former les professionnels... pourquoi... comment par exemple Les ordres professionnels exigences CIP, Le problème? soit Notion de professionnel, Les enseignants où Formation initiale n'est pas suffisante pour faire face aux exigences du dév. de la profession, L'existence d'un problème et quel est Le problème?, Le problème? soit Une définition en mouvance de la formation continue, Une définition en mouvance de la formation continue que l'on associe à La formation tout au long de la vie, Le problème? soit quel est l'avantage de former les professionnels, Le problème? soit Comment mettre en place une formation continue signifiante ?, Questionnement sur le paradigme parle-t-on un problème de formation, Questionnement sur le paradigme parle-t-on un problème d'apprentissage, Les ordres professionnels exigences CIP pour comprendre qu'il ne peut y avoir de surqualification, On n'a pas le choix de continuer à former les professionnels... pourquoi... comment par exemple Les enseignants, Les ordres professionnels exigences CIP pour protection du public, un problème de formation ou un problème d'apprentissage, Les ordres professionnels exigences CIP pour besoin d'expertise, Le problème? soit en quoi la formation continue est un outil de professionnalisation ?