WARNING:
JavaScript is turned OFF. None of the links on this concept map will
work until it is reactivated.
If you need help turning JavaScript On, click here.
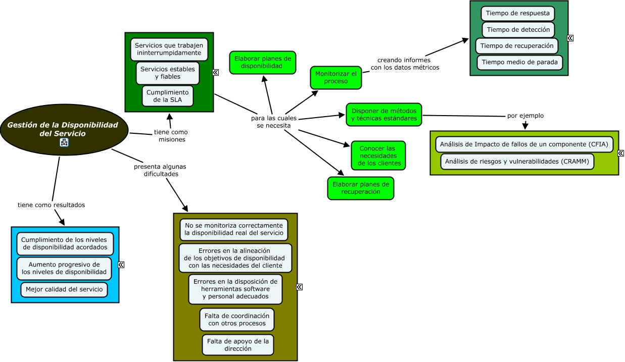
Este Cmap, tiene información relacionada con: Gestión de Disponibilidad (Mantenimiento 2), Gestión de la Disponibilidad del Servicio tiene como resultados ????, Monitorizar el proceso creando informes con los datos métricos ????, Gestión de la Disponibilidad del Servicio tiene como misiones ????, ???? para las cuales se necesita Elaborar planes de disponibilidad, ???? para las cuales se necesita Disponer de métodos y técnicas estándares, Gestión de la Disponibilidad del Servicio presenta algunas dificultades ????, Disponer de métodos y técnicas estándares por ejemplo ????, ???? para las cuales se necesita Monitorizar el proceso, ???? para las cuales se necesita Elaborar planes de recuperación, ???? para las cuales se necesita Conocer las necesidades de los clientes