WARNING:
JavaScript is turned OFF. None of the links on this concept map will
work until it is reactivated.
If you need help turning JavaScript On, click here.
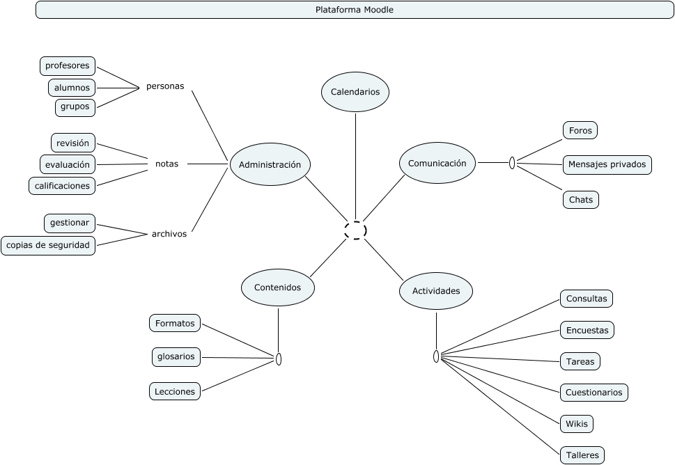
Este Cmap, tiene información relacionada con: Cursos-52-Moodle, Administración notas evaluación, Contenidos Formatos, Comunicación Chats, Plataforma Moodle Contenidos, Contenidos Lecciones, Administración archivos copias de seguridad, Administración notas revisión, Plataforma Moodle Comunicación, Administración notas calificaciones, Actividades Consultas, Comunicación Mensajes privados, Administración personas grupos, Plataforma Moodle Calendarios, Contenidos glosarios, Actividades Talleres, Actividades Cuestionarios, Comunicación Foros, Actividades Encuestas, Administración personas alumnos, Plataforma Moodle Actividades