WARNING:
JavaScript is turned OFF. None of the links on this concept map will
work until it is reactivated.
If you need help turning JavaScript On, click here.
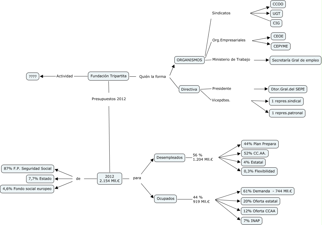
Este Cmap, tiene información relacionada con: Cursos-12-Estudio de mercado-FundTripartita, Ocupados 44 % 919 Mll.€ 61% Demanda - 744 Mll.€, Fundación Tripartita Presupuestos 2012 2012 2.154 Mll.€, 2012 2.154 Mll.€ de 87% F.P. Seguridad Social, Desempleados 56 % 1.204 Mll.€ 44% Plan Prepara, Ocupados 44 % 919 Mll.€ 7% INAP, ORGANISMOS Org.Empresariales CEOE, 2012 2.154 Mll.€ de 7,7% Estado, Ocupados 44 % 919 Mll.€ 12% Oferta CCAA, Fundación Tripartita Quién la forma Directiva, Directiva Vicepdtes. 1 repres.sindical, ORGANISMOS Sindicatos CCOO, ORGANISMOS Org.Empresariales CEPYME, Ocupados 44 % 919 Mll.€ 20% Oferta estatal, Desempleados 56 % 1.204 Mll.€ 52% CC.AA., 2012 2.154 Mll.€ para Ocupados, 2012 2.154 Mll.€ para Desempleados, 2012 2.154 Mll.€ de 4,6% Fondo social europeo, Directiva Vicepdtes. 1 repres.patronal, ORGANISMOS Sindicatos UGT, Desempleados 56 % 1.204 Mll.€ 0,3% Flexibilidad