WARNING:
JavaScript is turned OFF. None of the links on this concept map will
work until it is reactivated.
If you need help turning JavaScript On, click here.
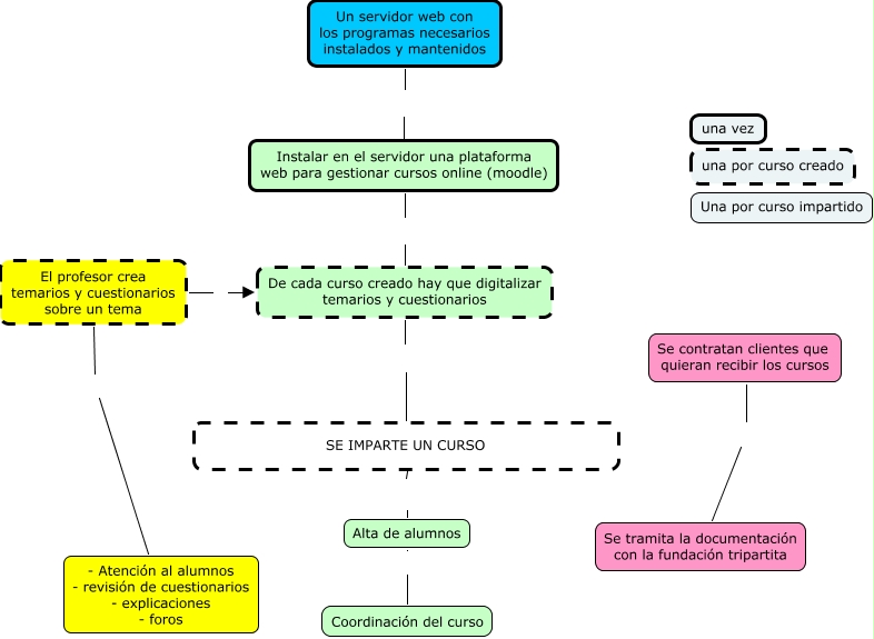
Este Cmap, tiene información relacionada con: Cursos-41-Proceso de un curso, El profesor crea temarios y cuestionarios sobre un tema - Atención al alumnos - revisión de cuestionarios - explicaciones - foros, Un servidor web con los programas necesarios instalados y mantenidos Instalar en el servidor una plataforma web para gestionar cursos online (moodle), SE IMPARTE UN CURSO Alta de alumnos, Se contratan clientes que quieran recibir los cursos Se tramita la documentación con la fundación tripartita, De cada curso creado hay que digitalizar temarios y cuestionarios SE IMPARTE UN CURSO, Instalar en el servidor una plataforma web para gestionar cursos online (moodle) De cada curso creado hay que digitalizar temarios y cuestionarios, El profesor crea temarios y cuestionarios sobre un tema De cada curso creado hay que digitalizar temarios y cuestionarios, Alta de alumnos Coordinación del curso