WARNING:
JavaScript is turned OFF. None of the links on this concept map will
work until it is reactivated.
If you need help turning JavaScript On, click here.
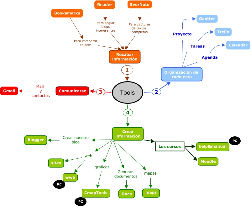
Este Cmap, tiene información relacionada con: Cursos-51-Herramientas Informáticas, Crear información web wwb, Crear información Los cursos help&manual, Booksmarks Para compartir enlaces Recabar información, Organización de todo esto Agenda Calendar, Tools 4 Crear información, Organización de todo esto Proyecto Gantter, Organización de todo esto Tareas Trello, Reader Para seguir blogs interesantes Recabar información, Tools 2 Organización de todo esto, EverNote Para capturas de textos completos Recabar información, Crear información web sites, Comunicarse Mail y contactos Gmail, Crear información Crear nuestro blog Blogger, Crear información mapas maps, Crear información Los cursos Moodle, Crear información Generar documentos Docs, Tools 3 Comunicarse, Crear información gráficos CmapTools