WARNING:
JavaScript is turned OFF. None of the links on this concept map will
work until it is reactivated.
If you need help turning JavaScript On, click here.
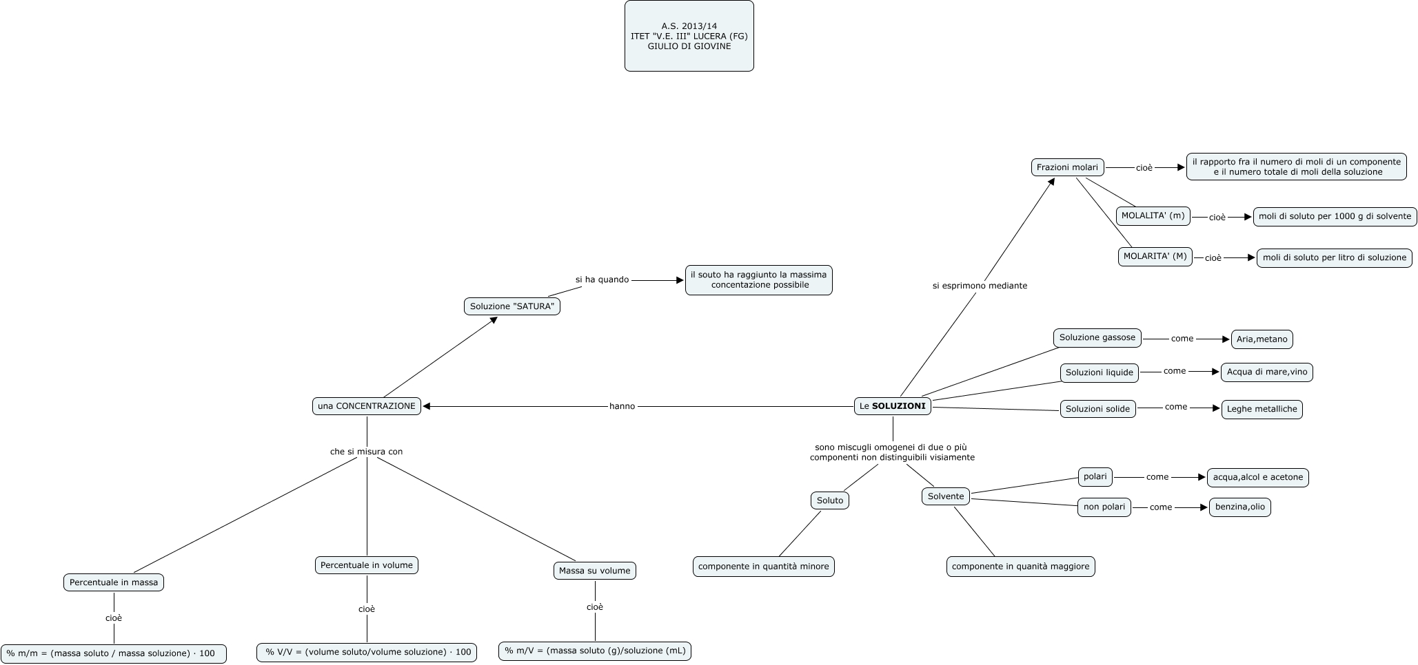
Questa Cmap, creata con IHMC CmapTools, contiene informazioni relative a: LE SOLUZIONI, polari come acqua,alcol e acetone, Soluzioni solide come Leghe metalliche, non polari come benzina,olio, Solvente ???? non polari, una CONCENTRAZIONE che si misura con Percentuale in volume, MOLARITA' (M) cioè moli di soluto per litro di soluzione, Le SOLUZIONI ???? Soluzioni liquide, Soluzioni liquide come Acqua di mare,vino, Frazioni molari ???? MOLALITA' (m), una CONCENTRAZIONE ???? Soluzione "SATURA", Soluzione gassose come Aria,metano, Frazioni molari cioè il rapporto fra il numero di moli di un componente e il numero totale di moli della soluzione, Soluto ???? componente in quantità minore, una CONCENTRAZIONE che si misura con Percentuale in massa, Le SOLUZIONI sono miscugli omogenei di due o più componenti non distinguibili visiamente Solvente, Solvente ???? polari, Soluzione "SATURA" si ha quando il souto ha raggiunto la massima concentazione possibile, Frazioni molari ???? MOLARITA' (M), Percentuale in volume cioè % V/V = (volume soluto/volume soluzione) · 100, Le SOLUZIONI ???? Soluzione gassose