WARNING:
JavaScript is turned OFF. None of the links on this concept map will
work until it is reactivated.
If you need help turning JavaScript On, click here.
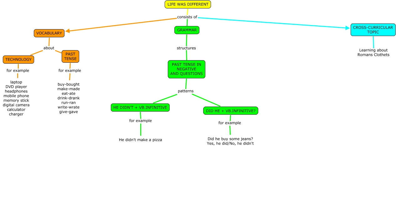
Este Cmap, tiene información relacionada con: LIFE WAS DIFFERENT (Lucas), HE DIDN'T + VB.INFINITIVE for example He didn't make a pizza, GRAMMAR structures PAST TENSE IN NEGATIVE AND QUESTIONS, LIFE WAS DIFFERENT consists of VOCABULARY, PAST TENSE for example buy-bought make-made eat-ate drink-drank run-ran write-wrate give-gave, LIFE WAS DIFFERENT consists of GRAMMAR, LIFE WAS DIFFERENT consists of CROSS-CURRICULAR TOPIC, VOCABULARY about PAST TENSE, PAST TENSE IN NEGATIVE AND QUESTIONS patterns HE DIDN'T + VB.INFINITIVE, CROSS-CURRICULAR TOPIC Learning about Romans Clothets, PAST TENSE IN NEGATIVE AND QUESTIONS patterns DID HE + VB.INFINITIVE?, DID HE + VB.INFINITIVE? for example Did he buy some jeans? Yes, he did/No, he didn't, VOCABULARY about TECHNOLOGY, TECHNOLOGY for example laptop DVD player headphones mobile phone memory stick digital camera calculator charger