WARNING:
JavaScript is turned OFF. None of the links on this concept map will
work until it is reactivated.
If you need help turning JavaScript On, click here.
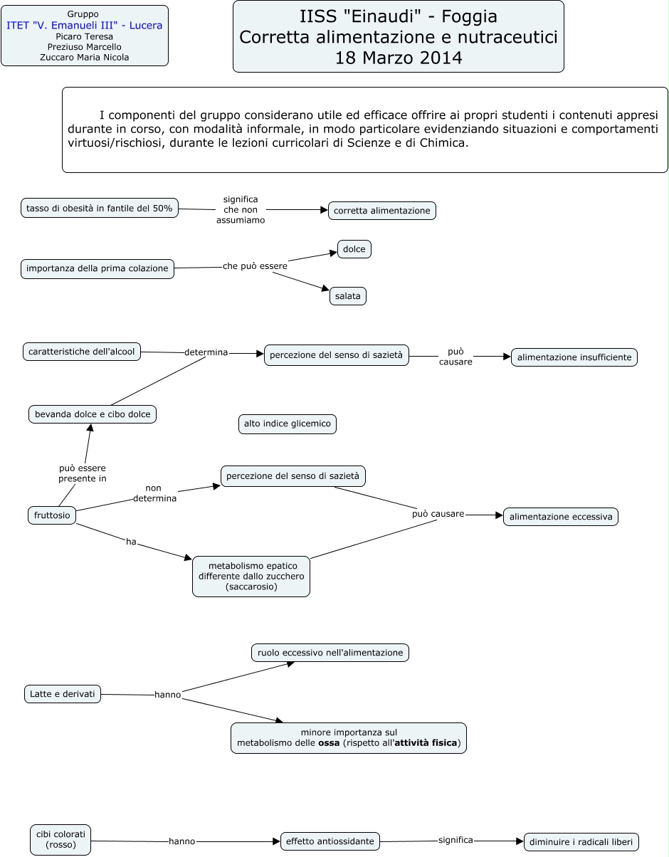
Questa Cmap, creata con IHMC CmapTools, contiene informazioni relative a: Gruppo Lucera, percezione del senso di sazietà può causare alimentazione eccessiva, percezione del senso di sazietà può causare alimentazione insufficiente, caratteristiche dell'alcool determina percezione del senso di sazietà, cibi colorati (rosso) hanno effetto antiossidante, Latte e derivati hanno ruolo eccessivo nell'alimentazione, metabolismo epatico differente dallo zucchero (saccarosio) può causare alimentazione eccessiva, fruttosio non determina percezione del senso di sazietà, importanza della prima colazione che può essere salata, effetto antiossidante significa diminuire i radicali liberi, fruttosio può essere presente in bevanda dolce e cibo dolce, Latte e derivati hanno minore importanza sul metabolismo delle ossa (rispetto all'attività fisica), bevanda dolce e cibo dolce determina percezione del senso di sazietà, importanza della prima colazione che può essere dolce, tasso di obesità in fantile del 50% significa che non assumiamo corretta alimentazione, fruttosio ha metabolismo epatico differente dallo zucchero (saccarosio)