WARNING:
JavaScript is turned OFF. None of the links on this concept map will
work until it is reactivated.
If you need help turning JavaScript On, click here.
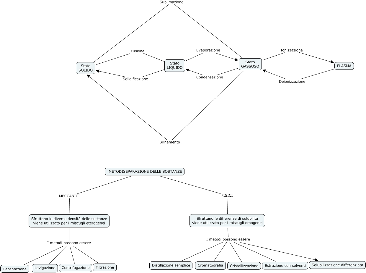
Questa Cmap, creata con IHMC CmapTools, contiene informazioni relative a: Passaggi di stato, Stato GASSOSO Condensazione Stato LIQUIDO, Stato GASSOSO Brinamento Stato SOLIDO, PLASMA Deionizzazione Stato GASSOSO, Sfruttano le differenze di solubilità viene utilizzato per i miscugli omogenei I metodi possono essere Solubilizzazione differenziata, Sfruttano le diverse densità delle sostanze viene utilizzato per i miscugli eterogenei I metodi possono essere Filtrazione, Stato GASSOSO Ionizzazione PLASMA, Sfruttano le differenze di solubilità viene utilizzato per i miscugli omogenei I metodi possono essere Cristallizzazione, Sfruttano le differenze di solubilità viene utilizzato per i miscugli omogenei I metodi possono essere Estrazione con solventi, Sfruttano le diverse densità delle sostanze viene utilizzato per i miscugli eterogenei I metodi possono essere Decantazione, Stato LIQUIDO Solidificazione Stato SOLIDO, Stato SOLIDO Sublimazione Stato GASSOSO, Stato LIQUIDO Evaporazione Stato GASSOSO, Stato SOLIDO Fusione Stato LIQUIDO, Sfruttano le differenze di solubilità viene utilizzato per i miscugli omogenei I metodi possono essere Distillazione semplice, Sfruttano le diverse densità delle sostanze viene utilizzato per i miscugli eterogenei I metodi possono essere Centrifugazione, METODISEPARAZIONE DELLE SOSTANZE MECCANICI Sfruttano le diverse densità delle sostanze viene utilizzato per i miscugli eterogenei, Sfruttano le differenze di solubilità viene utilizzato per i miscugli omogenei I metodi possono essere Cromatografia, Sfruttano le diverse densità delle sostanze viene utilizzato per i miscugli eterogenei I metodi possono essere Levigazione, METODISEPARAZIONE DELLE SOSTANZE FISICI Sfruttano le differenze di solubilità viene utilizzato per i miscugli omogenei