WARNING:
JavaScript is turned OFF. None of the links on this concept map will
work until it is reactivated.
If you need help turning JavaScript On, click here.
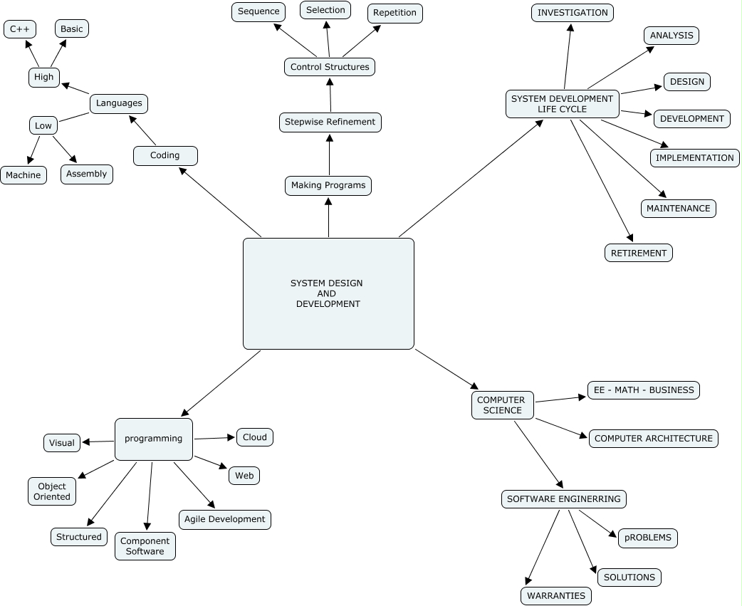
This Concept Map, created with IHMC CmapTools, has information related to: team 02, SYSTEM DESIGN AND DEVELOPMENT programming, SYSTEM DESIGN AND DEVELOPMENT COMPUTER SCIENCE, Control Structures Selection, Languages High, programming Visual, programming Structured, SOFTWARE ENGINERRING WARRANTIES, SYSTEM DEVELOPMENT LIFE CYCLE INVESTIGATION, SOFTWARE ENGINERRING SOLUTIONS, Languages Low, SYSTEM DESIGN AND DEVELOPMENT Coding, Control Structures Sequence, COMPUTER SCIENCE SOFTWARE ENGINERRING, Coding Languages, High C++, programming Object Oriented, SYSTEM DEVELOPMENT LIFE CYCLE MAINTENANCE, Making Programs Stepwise Refinement, High Basic, SYSTEM DEVELOPMENT LIFE CYCLE RETIREMENT