WARNING:
JavaScript is turned OFF. None of the links on this concept map will
work until it is reactivated.
If you need help turning JavaScript On, click here.
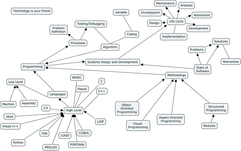
This Concept Map, created with IHMC CmapTools, has information related to: team 01, Pascal High Level, Ada High Level, LOGO High Level, Object Oriented Programming Methodology, State of Software Problems, BASIC High Level, State of Software Systems Design and Development, Machine Low Level, Variable Coding, C High Level, Visual Programming Methodology, LISP High Level, Processes Problem Definition, Visual J++ High Level, Structured Programming Methodology, C++ High Level, Testing/Debugging Algorithm, Coding Algorithm, JAVA High Level, Programming Systems Design and Development