WARNING:
JavaScript is turned OFF. None of the links on this concept map will
work until it is reactivated.
If you need help turning JavaScript On, click here.
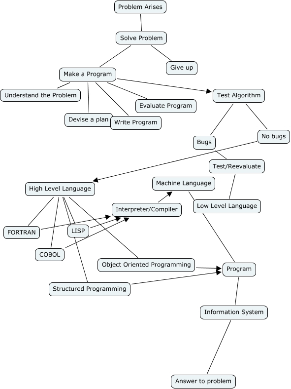
This Concept Map, created with IHMC CmapTools, has information related to: Zach S, Make a Program Understand the Problem, LISP Interpreter/Compiler, Structured Programming Program, High Level Language Structured Programming, Make a Program Write Program, Make a Program Test Algorithm, High Level Language Object Oriented Programming, Object Oriented Programming Program, Machine Language Program, FORTRAN Interpreter/Compiler, Program Information System, Test Algorithm No bugs, No bugs High Level Language, Bugs Test/Reevaluate, Information System Answer to problem, Make a Program Evaluate Program, COBOL Interpreter/Compiler, Make a Program Devise a plan, Interpreter/Compiler Machine Language, Test/Reevaluate Low Level Language