WARNING:
JavaScript is turned OFF. None of the links on this concept map will
work until it is reactivated.
If you need help turning JavaScript On, click here.
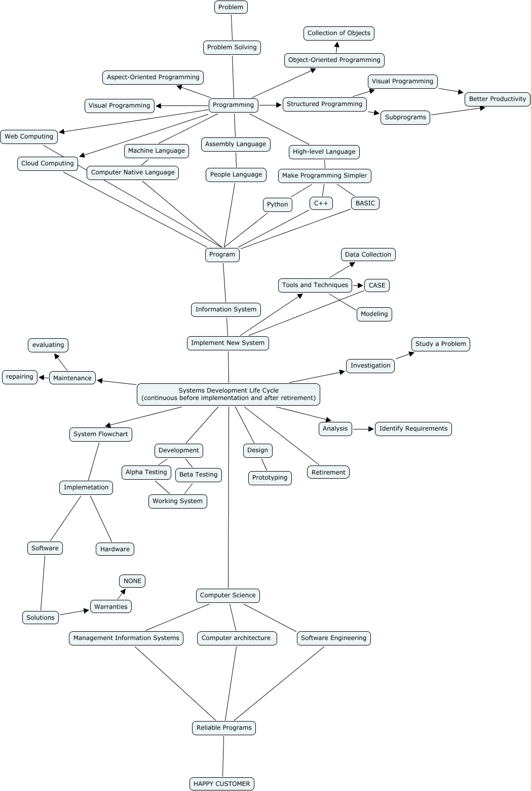
This Concept Map, created with IHMC CmapTools, has information related to: team 4, Warranties NONE, Problem Solving Programming, Systems Development Life Cycle (continuous before implementation and after retirement) Retirement, CASE Implement New System, Tools and Techniques Modeling, Make Programming Simpler C++, Software Engineering Reliable Programs, Computer Native Language Program, Design Prototyping, Development Alpha Testing, Programming Visual Programming, Maintenance evaluating, Make Programming Simpler BASIC, Implement New System Tools and Techniques, Investigation Study a Problem, Systems Development Life Cycle (continuous before implementation and after retirement) Computer Science, Implemetation Software, Web Computing Program, Solutions Warranties, Computer architecture Reliable Programs